三大课程体系申请规划之AP专场
AP,即Advanced Placement,也就是美国大学先修课程。尽管AP并非美国大学的硬性录取要求,但不少追求名校的申请者都或多或少考几门AP,这一方面是使自己的申请在同一批申请者中更有吸引力,一方面也是为了以后进入大学换学分做准备。
在众多AP课程中,中国区的AP考生通常选择的AP课程主要有以下这些:
理科:
·Cal(微积分)
·Stat(统计学)
·Chem(化学)
·Physics C(物理C)
·CS(计算机科学)
·Physics(物理1/2)
·Bio(生物)
·Env(环境科学)
文科:
·Psych(心理学)
·Human Geo(人文地理)
·Econ(含微观经济学和宏观经济学两门)
·English lang(英语语言与写作)
·English lit(英语文学与写作)
·USH(美国历史)
·French(法语)
·Art His(艺术史)
·US Gov & Pol(美国政府与政治)
·WH(世界历史)
而在这些课程中该选择哪几个科目?不同专业方向该如何搭配选课?如何平衡AP与校内GPA?这都要综合考虑考生的个人情况。
本次肯思国际教育为大家带来“三大课程体系申请规划之AP专场”精彩讲座,为继续奋斗在申请前线的同学们答疑解惑。
01
讲座回顾
各位家长学生大家好,我们从今天开始的讲座给大家系统的讲解一下关于AP IB和ALEVE这三个课程体系不同的方方面面,我们今天的主场是AP。
本次讲座我们分四个板块进行讲解,首先是AP在美国大学申请中的作用以及AP的转换政策,第二是9-12年级AP在选课上的规划和建议,第三是不同专业方向该如何进行搭配选课,还有最后一部分是如何平衡AP和校内的GPA。
首先我们先来看第一部分,AP课程是1951年建立,现在其实已成为美国高中生在高中阶段“选修中的必修课”。为什么这么说呢,说AP课程是选修,是因为严格来说,AP课程是美国大学阶段开始的教学课程;说它是必修课,是因为如果学生想要进入知名院校就读,提前学习AP课程不仅可以展示其对于大学课程学习的能力和水平,并且通过AP课程考试的学生还能在本科期间换取同一门科目的学分。
在美国,大学课程是分为regular(一般课程)、honour(荣誉课程)和AP(预修课程),AP课程在大学课程中占有重要地位的。中国学生学习AP,说明了我们在美本申请竞争中开始向美国学生的水平去靠拢了。虽然AP不是强制的,但是大家都在学而你不学的话,你的竞争就会处于劣势。
所以第一点就是上大学以后可以转换学分。比如AP微积分ab或者bc的课程。这里也给大家做一下延伸。美国大学里,微积分属于基础数学。除个别专业外,微积分是大一的必修课程。AP微积分AB相当于大学第一学期的微积分课程难度;AP微积分BC则基本等同于大一整个学年的微积分课程难度;所以微积分BC其实是在AB基础上进一步延伸。此外,微积分BC的成绩报告单上还会列有微积分AB的成绩,因为BC的试卷中一部分是AB的内容。因此,选择BC对于大部分学生来说比选择AB更“划算”一些。
申请顶尖大学时,AP 微积分 BC几乎可以算是“标配”,这门AP既能很好地反映学生的数学素养,也特别适合中国学生,因为中国学生数学成绩普遍良好。而且,几乎所有学校和大学都会为考试得高分的学生提供大学学分。比如普林斯顿大学对于AP的政策较为宽松,AP4-5分可换1-2个学分,每门AP对应一门课程,每个学科最多能换2个学分。
再比如哈佛大学至少要有4门AP科目满分;一门学科可以换4或8分,达到可以换取32分的时候,才能启动换毕业学分的政策。多数美国大学允许用AP成绩抵换一些基础通识课程及学分,不过由于每个学校的政策每年都会有所变化,所以具体需要查询每个大学官网。
有些学校可以直接兑换数学的学分,当然不是所有的学校都可以,有的学校比如你微积分考了5分,可能还要参加这门课开学之前免考的一个测试,测试通过之后才能将学分兑换。兑换学分的好处大家都知道,知道是省时间,知道是省钱。美国的本科学费还是蛮高的。
第二个好处是现阶段最大的一个好处。来帮助我们提高现在校内的这个 gpa 成绩。因为比如你在贝塞斯系统,以及其他的上海,北京的很多国际学校啊,他都可以把 ap 的课程作为加权的成绩,来帮助我们孩子提高 gpa 。注意 ap 我们区分课程和考试是两个部分,课程是学校啊自己开设的,经过 CB 允许以后,在中国有100多所国际学校都有这个课程,这个 ap 课程难度会比较高,所以算这个成绩会有一个加权的成绩算法。
第三就是来帮助我们的本科申请,给我们的申请锦上添花,注意是锦上添花而不是雪中送炭。这个的话主要对应的是我们 AP 的考试,而不是 AP 的这个课程。一定要参加 ap的考试,考出一个好的这个成绩。这个是会对我们的申请有一个锦上添花的作用。
虽然很多院校并没有明确要求提交AP成绩,但许多顶尖的美国大学,是非常欢迎学生提交自己的AP成绩的。大家也可以看一下PPT中关于TOP30的部分大学对于AP的要求是怎么样的。
还有PPT当中列举的美国部分知名大学在招收本科学生时,所收到的报考学生提交的AP考试成绩平均门数。像哈佛,斯坦福,MIT这些学校毕竟是少数学霸才能去的学校,所以大家也不用害怕,一般差不多要求5-7门AP的样子。美国前20的学校,通常要求GPA3.8/4.0,托福110分以上,超过50%的学生提交了SAT或者ACT,AP5门或者以上以及优秀的活动、竞赛科研等等;20-30的学校,GPA 3.6/4.0,托福105分以上,超过20%的学生提交了SAT或ACT成绩,而且要有AP4门及以上的成绩,有较好的活动、竞赛、科研等。由此可见,AP在美国名校的申请中还是非常重要的。
AP的考试分数除了能请美国以外呢,还可以申请像英国的G5澳洲的八大都是可以的。
比如牛津和剑桥要求AP五门以上,这五门以上的成绩也不能随意选,比如剑桥要求有apcareless bc的成绩,而且必须是bc不能是ab,要5分,所以说英国的学校也是可以接受ap去申请的。美国的学生去申请的话是三条腿走路,也就是托福,sat加ap,最少要三门ap。
再来看最后一条好处,也就是竞赛,竞赛活动中与学术相关的内容,比如数理化生经等热门国际赛事,知识体系大多是与AP对应科目有大量重叠或延伸,因此取得竞赛好成绩往往也离不开先从AP学习作为基础。
第二部分我们来看一下9-12年级该如何进行课程的选择以及我给到大家的一些建议。
想要申请美国顶尖名校的学生势必是要早在9、10年级的时候对AP课程开始谋划准备。虽然今年5月部分地区AP大考由于疫情原因取消令大家备受打击,但是还是要说明一下,此次取消考试只是意外情况,对于目前还在读8升9年级的同学来说完全没有任何影响,而就目前的趋势来看,AP考试未来必将越来越卷。所以给大家最好的建议就是将战线拉长,越早准备越好。
首先是8升9年级学生:要以预习为主。近年来AP选课越来越卷,很多同学在申请大学时会提交十几门的AP成绩 。考虑到学生基础、考试难度以及时间规划 ,大部分同学会把这些AP课程分散到10-11年级去。即使如此,依然有很多有先见之明的同学9年级就开始报考AP了。我们来看一下2021年官方公布的AP考试数据。
我们从数据上可以清晰地看到9年级其他科目的考试的人数基本都是0或者1%,但是考人文地理的人却达到了 71% !人文地理作为最不卷的学科之一 , 2021年五分率是15%,相比其它文科,五分率真的是相当高了。
除此之外,像世界史、计算机原理也有超过10% 的人选择在9年级去考。当然,这当中肯定包含了一些同学只是想试试水,提前感受下AP考试的难度。但也有很多冲着出分去的同学,毕竟9年级的AP成绩也是可以递交给大学的 。
对于马上进入9年级的同学来说,保证自己出分的前提一定是根据自己的基础进行选课。所以一般情况下,AP宏观经济是比较容易出分的,如果英语或者学科基础还行的话,物理1和心理学也可以考虑。这三门科目相对难度没那么大,五分率也比较高,通过稳扎稳打的学习,出分的概率还是很大的。如果觉得自己基本一般,建议先上pre预备的课程。毕竟AP课程的难度是以大一通识课程难度为基础的,对于低年级的同学来说并不轻松。
我们再来看9-10年级这个阶段。总结一句话就是要量力而行,通常选择的门数是2-3门。10年级绝对是AP备考的黄金期。根据现在的申请情况来看,如果你精力充足,而且学校允许,2-3门是标配 。当然,也一定要抓住机会备考其他的SAT,ACT、托福这些标化成绩。
对于10年级的同学来说,夯实基础是最关键的。一方面是为了尽可能地拿到5分的成绩,另外一方面也是要为11年级参加竞赛奠定基础 。因此,想要稳稳拿下5分的成绩,这个暑假就要开始过知识点了。
假如你要准备明年要考2-3门AP,AP的时间规划建议是暑假的时候系统学习1门,梳理知识点;到了秋季的时候再系统学习1门,梳理知识点;再到寒假的时候再系统学习1门,梳理知识点;到了春季的时候专项刷题补弱项,然后做真模练手感,然后到明年5-6的时候就可以参加AP的考试了。
在此我们选课的时候要选自己擅长的科目,因为10年级刚上高中,各方面基础还没有打好,也没有全英文考试的丰富经验,因此建议大家 从自己擅长的科目入手。
对于10升11年级学生是要全力冲刺,门数选择:2-4门。
今年AP取消,影响最大的就是即将11年级的学生,本来想着10年级分担一些AP考试的一些压力,没想到压力全部到了明年。但是此次AP取消毕竟只是少数地区 ,国内大部分地区和国外都是正常开考的,所以同学们还是不能掉以轻心,因此,建议大家根据自己的实际情况,明年再选2-3门去考,也不要放弃。
当然,如果你基础好、抗压能力也比较强,或者今年正常考了AP想11年级冲一把,那么再选3-4门也其实是没有问题的。不过还是要量力而行,在能力范围内尽可能地展现自己的学习能力才是最科学最高效的方法。
所以无论你今年不管是不是正常考了AP,11年级的学业压力都是最大的。除了AP考试,还有各种考试比如托福,标化之类的要准备,还有各种竞赛和活动要准备。
因此,我建议大家从暑假就开始AP的学习 ,尽可能地把效率拉满,也把压力降到最小。具体规划可以参考10年级的时间线 。千万千万不要等到明年才后悔说为什么没有在暑假就开始学AP。
在选课的时候建议要紧贴专业方向,对于已经确定专业方向的同学,大部分同学在11年级已经考虑好了自己未来的专业方向,那么在选课的时候尽可能去选专业相关的课程。
对于即将12年级的同学来说,可以在不影响毕业的前提下,根据兴趣和专业再选几门。这个时候就要看具体的情况了,有的同学学的比较快,可能考了很多门,这个时候你就可以根据自己的兴趣方向专业,看看它到底适不适合自己,那你去修AP对应的课程就是一个挺好的机会,提前接触到一些你选的专业的专业知识,比如AP的生物,AP化学等等。
不过,此时的AP考试的分数已经不能影响offer,但是可以帮助换取学分,提前毕业。
需要注意几点,美国大学采用的是综合评估法,加上你的标化,加上你选课的难度,不能说你选的课很简单,GPA很高也没有用。此外还有就是你的五个竞赛十个活动,你在匹配规划的时候,是要系统性的综合性的去考虑。要把这三条线都要串联起来,形成一个通顺的规划逻辑,把申请的特点突出到最大,让招生官能够一眼记住你。
在规划考试的时候,也要同步做好自己的活动,不能把活动和标化割裂化去搞,因为我们的申请是一个完整系统的工程,所以建议9年级的学生重点培养基本的阅读写作能力,还有数学物理这些基础学科的学习。
我们刚给大家说了9-12年级关于选课上的规划和建议,我们第三部分来看一下不同专业方向该如何进行搭配着去选课。
AP课程共有七大类,分别是艺术类、英语类、数学与计算机科学类、科学类、世界语言与文化类及历史与社会学类等,共有38门课可以选择。这些信息大家可以去cb的官网上可以找到。这么多考试中国学生选择最多的课程都是哪些呢?对于我们留学生来说,这些年因为相对来说还是申请理工科的同学们多一些,所以申请理工科,大家考的这个科目相对应也会多一些,那最多的就是我们这个数学方面,微积分的 ab 和 bc ,这个是考试人数最多的。
接下来像物理,カ学,还有数学中的统计,包括宏观微观经济学,包括这几年也比较火的 app计算机科学等等,都是排的比较前的考试科目,后面的课程相对就比较少些,比如生物,化学,美国政治,美国历史,还有一些偏文科或者偏宗史通史类科目的一些学科。
其实College Board也给出了“官方标准”,列举了不同年级热门报考科目。我们可以看一下PPT中列举的9-12年级的热门课程。
不过上面的标准仅作参考就可以了,很多12年级的热门科目,11年级的学生其实都已经考过了。当然,有些学校会限制学生报考科目,可能会报不了那么多,但现在考试越来越卷,大部分学生都会在10、11年级把AP考试搞定,12年级再战AP的考生并不多。因此,大家还是要根据自己的实际情况来定。
AP科目并不是选择越多越好,到底需要修多少门并没有准确的答案,还是需要看个人的安排,从历年申请生考的AP科目来看,3-8门是比较常见的,当然我也见过很多学霸在八九年级的时候可能都已经考过十几门了。
所以给大家推荐一个选课的公式:AP选课=(最难课程1-2门)+(科学类课程2-4门)+大学专业相关课程(2-4门)
最好的选课方式是先确定自己大学想学的专业,选择专业相关的科目,并搭配1到2门文科或理科。给大家推荐以下根据专业来组合的AP选科攻略,可以按照自己的实际情况参考,切记千万不能脱离实际去选择,这样会起到反作用。
比较好的课程组合应该保证从刚才公式中我们来看,首先是公认的比较难的AP课程,这里一共是有9门,也就是英语语言与文学(2门),微积分BC,统计学,美国历史,世界历史,欧洲历史,化学,物理C

像科学类课程:有3门以上,是生物,化学,物理1和2等,再加上还有关于大学专业相关课程有常见的7门以上,比如心理学,经济学(2门),计算机(2门),环境科学,人文地理等。
每个学生的基础不同,文理科强弱不等,课程的难度也要因人而异。上边提到的较难的标准主要是通过课程内容涉及的广度,考察的深度和方式,还有要求的英文和数理基础以及要求投入的时间来评判的,这也是我们在选择AP时考虑的不同的因素,你选择每一门课程的时候都要用这些标准事先衡量一下到底适不适合。
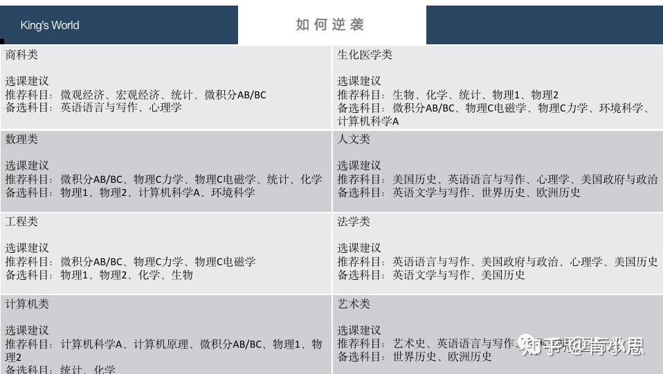
给大家举几个常见课程的搭配吧,我们先来看一下商科的选课。首先推荐的科目是微观经济、宏观经济、统计、微积分AB/BC。备选的科目是英语语言和写作还有心理学。为什么这么搭配呢,微经和宏经是商科类的核心课程,建议大家先选微观经济到宏观经济。
先对基本的经济概念有所了解,更能清晰地读懂抽象的经济政策那些内容。除此之外,微积分和统计能够帮助同学们提升数学能力,英语语言与写作能够锻炼阅读大量文献的能力,心理学是能够帮助揣摩经济现象。这个是商科。
再来看数理类方向的学生,首先我们推荐的科目是微积分AB/BC、物理C力学、物理C电磁学、统计和化学,备选的科目有物理1、物理2、计算机科学A和环境科学。
为什么这么推荐是因为微积分与物理C两门是想往数理方向发展极为重要的科目,是必须拿下向招生官展示自己的能力的。物理1、物理2相对基础,可以作为备选,但是建议不要只考这两门,还是要把物理C考了。同样的道理,建议直接选微积分BC,不要选择难度比较低的AB。统计则提供了实验数据分析的手段,计算机是未来科学研究必不可少的工具,所以可以作为备选科目。
我们再列举最后一个比较热门的计算机吧,建议选择计算机科学A、计算机原理、微积分AB/BC、物理1和物理2。备选科目是统计和化学。
计算机专业最主要的计算机科学A和计算机原理,这两个也是必选科目,前者更偏重实践,后者更偏理论。而且计算机作为理工科的一个门类,也是打下理科基础必不可少的课程。

以上给大家具体的讲了一下如何进行课程上的搭配以及如何进行选课,知道这些之后,我们最后一部分就来和大家具体的聊一下,如何平衡与校内GPA的关系,如何做一个主次的划分。这个部分呢也是我们本次讲座的最后一个部分。

我们要想弄清这个问题,大家需要先了解AP课程与AP考试的区别,这个也是很多学生和家长容易混淆的地方,其实两者是没有任何联系的,AP考试是由CB组织实施的AP课程统一考试。而AP课程则是学生在由具有AP课程授课资质的中学修读AP课程体系,也就是说,学生在学校内学习的就是AP的课程,所以最终的成绩是计入在校GPA的。
简单来说, AP课程与AP考试是相互独立的,学生可以在中学选修AP课程,在成绩单上获得学校AP课程的成绩,计入到GPA;也可以进行AP考试,考试通过获得的学分等可以用于抵扣大学学分等。 因此,如果想通过AP拉升GPA,那么学生需要修读AP课程。但许多同学就读的并不是AP课程体系,也就是所谓的“AP社会考生”,则需要在学校之外自行报名参加AP考试,最终拿到的AP考试成绩单也可以递交给大学,作为自己申请的有力材料。
GPA低是个很大的劣势,意味着可能在招生第一轮直接淘汰,因为成绩差的学生将来很可能在四年内毕不了业,而学校不愿冒着拉低自己学校排名的风险招收一个差生。如果GPA在3.3以下,申请美国前四五十的学校基本是没希望了,但这时有一个很好的补救办法就是报考AP,如果能有5门以上的AP并获得4.0以上的好成绩,就可以向招生官证明你有很强的学习能力,进到学校后不会因学习成绩差而拖学校的后腿。
说到GPA和AP哪个更重要,当然是GPA,因为GPA是申请名校的必备项,如果时间有限,首先要保证GPA有一个很高的分数,在这个前提下,有时间再去考AP,有了AP成绩,对申请前50甚至是前30的大学是一个有分量的加分项,当然AP的成绩最好在4.0以上,太低就失去了参考价值。
所以我们在学术硬件条件上加上SAT成绩再给大家做一个整体的排列,第一重要的是高中成绩单也就是GPA,即初三、高一、高二,三年六个学期的期末成绩,可能不同学校要求也有所不同,有些学校甚至要求在申请季结束后补充提交高三学年的成绩单。这个成绩是最重要的成绩。
其次,美国的高考也就是SAT成绩是重要性居于第二,这个第二的位置是绝对不能动的。现在对于SAT成绩,美国大学已经不接受拼分了,这一点希望广大学生注意。而且部分学校要求学生提交部分sat成绩的所有记录,而不是某一次或某一部分。AP成绩我们一开始说了是起到锦上添花的作用。即便AP成绩再高,也无法替代SAT成绩和高中成绩单,所以考试重要性的顺序我们一定要搞清楚。
今天的讲座我们就讲到这里,这次是系列讲座的第一场,也就是AP考试的专场,之后讲座我们会讲到IB和ALEVEL课程,有不同需求的家长可以及时关注我们。

另外在开学季我们也给广大家长准备了升学福利,也就是101所顶尖夏校的汇总合集,还有AMC历年来的真题合集和详细解析,以及我们的神秘盲盒,有需要的家长可以进我们的英美升学服务8群或者具体咨询您的专属顾问老师,或者找客服肯小思都可以,我们下次讲座再见。
02
推荐阅读
上国际学校就很轻松?你可能是不太清楚课业、活动、标化一起来是什么感受
系列讲座第25讲•学业篇——将形式美感溶于生活的“实用艺术”
系列讲座第27讲•学业篇——阿克顿眼里彷徨者的向导—政治历史专业
系列讲座第29讲•学业篇——与“社会科学”和“思维科学”并称三大学科之一的自然科学
系列讲座第31讲•学业篇——传说中的“背景提升”到底有多重要
系列讲座第43讲•学业篇——传说中的“背景提升”申请硬件(GPA)篇
系列讲座第47讲•学业篇——传说中的“背景提升”申请必备之面试
03
关于我们
由世界500强企业经理和名校海归创办的创业公司,员工来自好未来、新东方等顶尖教育机构 集结了一群热情、认真、有能力的年轻人,希望能为中国的学生群体带去最高质量的独特资讯与全球视野。
基于对中国学生和留学领域的长期洞察和实践,肯思致力于通过搭建名企研习、科研科考、国际交流、全球义工、肯思学校等项目及活动,携手合作品牌,成为学生拓宽视野、亲自去发现整个世界的窗口和桥梁。
肯思平台拥有超过50万人的留学生线上流量、多元化的线下资源、缤纷多彩的活动及策划。以及众多拥有良好合作关系的包括世界500强企业在内的合作伙伴。


