其他学校我不太清楚,像武汉三新职业技术学校的幼儿教育对口直升的学校有武汉科技大学城市学校、鄂州职业大学

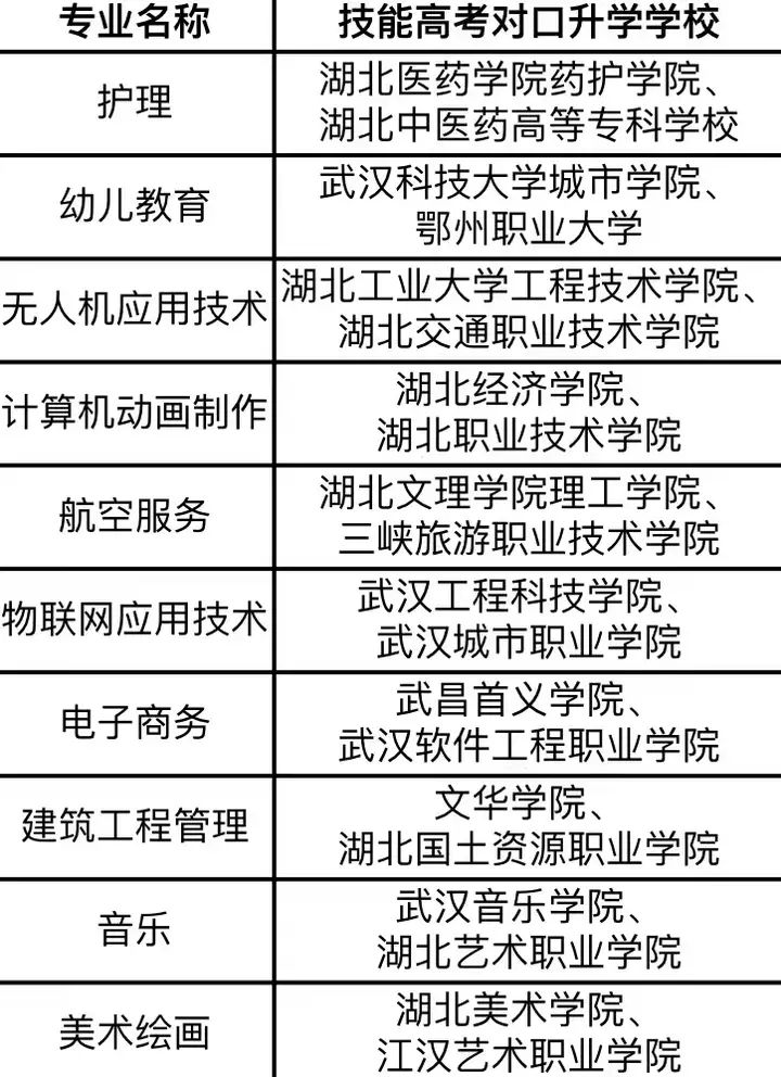
学校开办的主要专业有护理、幼儿教育、无人机应用技术、计算机动画制作、航空服务、物联网应用技术、电子商务、建筑工程管理、音乐、美术以及播音主持。
学校专业对口升学合作院校总共有102所,26所本科院校,76所专科院校,每个专业都有对口直升的学校。
学校开设了这么多专业,那肯定有人想问以后好就业嘛?
学校开设专业都是有严密的市场调研的,根据市场的需求来制定专业规划的。而且每个学校专业的开办,都需要国家进行审批的,如果没有就业前景和需求,国家也不会通过这个专业申请的。并且我校每个专业都签署了对口的校企合作企业,有就业需求的学生,可在实习结束后留任转正。
学生主要是通过技能高考和艺术高考升学
什么是技能高考
学生可以通过单招、“3+2”直升和“文化素质+职业技能”的技能高考升学。技能高考由全省统一组织,包括文化综合与专业技能,总分700分。其中文化综合210分,分别为语文、数学各90分,英语30分。专业技能490分,分别为专业知识(应知)150分,操作能力(应会)340分。专业技能考试时间为每年的3至4月,文化综合的考试时间为每年的6月7日。
什么是艺术高考
艺术类高考区别于普通高考,不仅要学习文化课,还要学习艺术专业课。在升学渠道上十分广泛,艺术高考班学生除参加艺术高考外,也拥有参加技能高考的资格。文化课参加普通高考,分数相对较低,艺术考试参加省内艺术类联考以及部分院校单独组织的校考取得合格证后,可冲击全国各大重点、普通本科大学。普通高考的时间为每年6月7-8日,艺考的联考时间一般在11月份至次年3月份之间。



