
小编说:
孩子不想读书、对学习总是三分钟热度,这是很多父母正在烦恼的问题。怎么办呢?这篇文章也许能让你找到答案。

读书是我们与命运较量的唯一机会
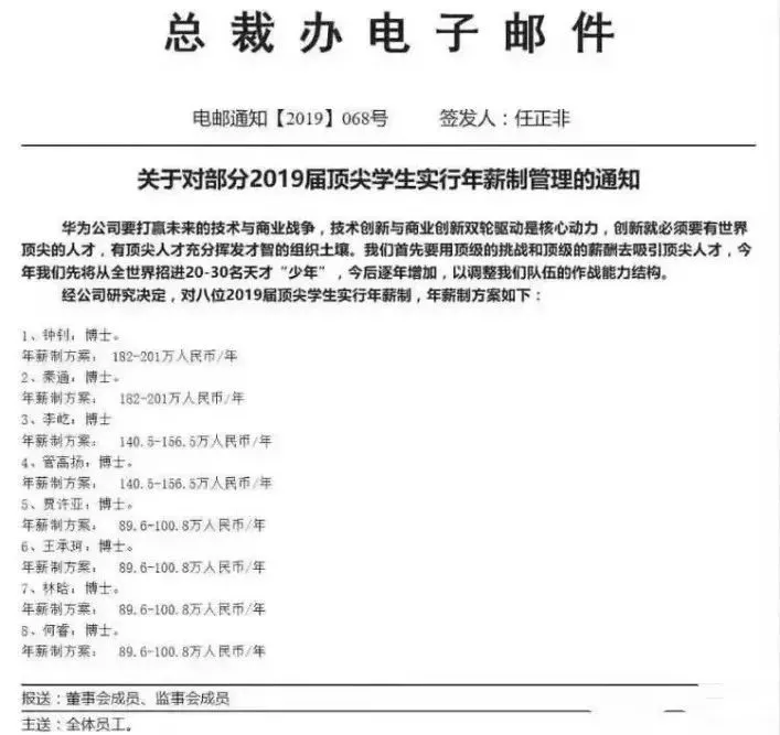
这几天,“华为年薪百万聘用8名博士”的消息在网络上不胫而走,引发强烈关注。
华为创始人任正非近日签发了一份总裁办电子邮件,宣布对8位2019届顶尖博士毕业生实行年薪制管理。

这8位博士,最高年薪上限201万,最低的年薪下限也有89.6万。

事情曝光后,网友们是一边倒地为华为叫好:高水平人才就应该得到充分的回报,这是良性市场的规律,也体现了华为对知识的尊重。

为什么这8位博士一毕业就能拿到常人无法企及的稳定,你看他们的履历就知道了。
他们全部毕业于国内顶级名校。在求学阶段,都有突出的科研成绩,能够即插即用。
不过更加引起我注意的是,据知情人透露,其中有两位博士出身贫寒,还有一位来自贫苦的农村。
通过读书和科研,他们改变了自己的命运,实现了阶层的跨越,也帮助整个家庭摆脱了世世代代贫穷的魔咒。
在电影《赴汤蹈火》里,抢劫犯弟弟在哥哥被警察打死以后,对着前来追捕的老警察说了一句台词:
贫穷就像遗传病,在我们家族传了一代又一代。我今生唯一的愿望,就是让我儿子以后不用当抢劫犯。
这就是许许多多寒门的心声,如果自己无力改变命运,也要让下一代摆脱底层的厄运。
可是在法治社会里,你不能靠偷,不能靠抢,更不可能一夜暴富。
我们与命运对抗的唯一武器,就是用功读书,通过知识让自己变得值钱。
这个世界上,并不存在永远的富有,也不存在永世的贫穷,有的只是持续的奋斗,一代人不够,就两代、三代人。
而学历,就是一座灯塔,能够照亮寒门学子前进的路。就像《肖申克的救赎》里的安迪,爬过了污浊的下水道,才能通向自由。

寒门难出贵子
有时候是个伪命题
这些年,很多人讲:寒门难出贵子。
可有人依旧相信:人生道路上,起点绝对不是终点。
虽然即使你努力了,也未必追的上别人。可是如果自己放弃赛跑,那世界也不会在意你的眼泪。
前段时间,在清华大学毕业典礼上,来自甘肃国家级贫困县的女孩张薇代表清华2019级本科生发言。
出身贫寒的张薇,高考前几乎没有走出县城,她对世界的认识完全来自书本。
考上清华以后,她怀揣着村里集资的5000元现金,第一次坐长途火车,第一次来到北京,第一次走进大学。
本科四年里,她省吃俭用,一边勤工俭学,一边学习专业知识。
凌晨五点,她起床背单词,晚上6点,她去餐厅打工。寒来暑往,四年如一。
就是这样一个女孩,用4年的时间洗去身上自卑的标签。在演讲里,他用坚定的语气告诉所有人:
清华培养我们成为肩负使命、追求卓越的人,父母希望我不忘饮水思源,朋友希望我做自己真正想做的事。
所以,我决定推迟研究生入学一年,加入清华研究生支教团,用一年的时间,做一件一辈子难忘的事。
这就是读过书以后的底气。虽然我出身不好,可是命运仍在我自己手中。
所谓“寒门难出贵子”,很多时候是个伪命题。最可怕的,恰恰是你自己不够努力,不够勇敢,却只会抱怨世界不公,人生太苦。
真正的优越并不是优于所有人,而是优于过去的自己。
读书不能改变一切,但对于我们大多数普通人来说,学历,仍是我们人生逆袭的捷径。

读书本质的价值
是让人拥有议价能力
或许会有人反驳:“这个社会上,也有很多没读过书,一样过得不错的人。”这其实是一个概率问题。
没读过书,在社会中摸爬滚打,最后取得成功的人肯定有,但一定不是普遍现象。
请看下面这张图:

美联储St.Louis 分部的统计数据,说明了家庭中受教育程度最高者(大于40岁)的受教育程度与家庭净财富超过100万美元的比例的关系,硕士学历以上家庭比高中学历家庭的百万富翁比例竟高达30倍!
而平均薪酬,仅仅是读书的“门槛意义”。
《穷富翁大作战》是一部真人纪实片。邀请一些社会精英,如上市公司CEO、富二代、律师等,通过节目,在一周的时间里,去体验流浪汉、环卫工人等普通人的生活。
影片用残酷的现实告诉我们:除了与社会准入门槛紧密相关,读书更本质的价值是让人拥有议价能力,从没有选择到可以选择。
从片中为生存奔忙的人身上,你可以看到贫穷并不是最可怕的,更可怕的是无望、无奈,无更多精神追求的状态。
过得没有希望,就好像一份文件被锁在夹层内,日复一日,来来去去都在死胡同里。
“我们没有选择。”
是住在笼屋的阿伯对这种生活状态最简单的总结。

当人不得不花大量时间维持生存时,是没有能量去思考未来的,就连休息都是一种奢侈。
影片中田北辰十分唏嘘:


