2022年考试时间:6月18日-19日!报名时间预计三月份!你准备好了吗~
社工一定要相关专业才能报考吗?没有工作经验行不行?有没有学习资料等等问题,大家别着急,这些问题对于第一次报考的学生来讲可谓是悬在喉咙的一把利剑,我也尽力为这些考生做出专业解答,如果你是准备报考的小白或者想要了解这个考试的小白,希望这一篇会让你有所收获~
一、报考须知
1、报名条件
考试公告中的报名条件很长,有同学可能看了许久还是很懵,这里我制作了一张图表供大家参考!
报名常见问题解答:
①目前社会工作者是可以跨考中级的,但是高中/学历必须先考过初级取得证书才能报考中级。
②非社工专业的专业年限要比社工专业的年限多两年,专业年限是指自己参加社会相关工作的年限。
什么算社工相关经验,在下一点说明!
给准备备考2022年社会工作者考试的同学准备了一些学习资料
2、专业年限/工作证明
专业年限就是自己从事社会相关工作的工作年限,跟能不能报考息息相关,怎么定义自己所从事的工作内容是否属于社工相关的可以参照下列3点:
注:以下三大类既属于社会工作板块,又属于能够开证明的单位类型,可以参照一下:
(1)社会工作管理(以下部门或组织与社会政策相关的岗位)
教育、公安、民政、司法、人力社保、文化、卫计委、信访、扶贫等部门及工会、共青团、妇联和残联、红十字会等组织。
(2)社会工作服务(以下领域事业单位、社会组织中除财务、工勤等辅助岗位外的社会工作专业岗位和社会工作管理岗位)
-社会福利(老年、儿童、残障人福利机构和相关社会组织中智力助人服务)
-社会救助(低保、特困供养、灾害救助、医疗救助、教育救助、住房救助、就业救助、临时救助的审核、帮扶实施,救助管理站帮扶服务)
-优抚安置(烈士褒扬、军烈属优待,休养、转业、退伍、伤残军人服务)
-慈善事业(公益慈善类社会组织、社会企业、红十字会等慈善助人服务,达到规定时长的社会服务志愿者)
-社区社会工作(行政办事大厅、街道乡镇的社区服务中心、社区居委会、村委会、96345平台、社区服务类社会组织)
-家庭社会工作(婚姻登记、婚姻调解、反家暴、反性别歧视、单亲服务、亲子服务、安养服务、哀伤辅导、家庭咨询、家庭关系辅导、成员权益保护)
-医疗社会工作(健康倡导、接诊服务、医患关系管理、康复治疗,病患家庭辅导、院外康复、临终关怀、哀伤辅导、劝捐,精神病预防和治疗、精神障碍康复)
-残障人社会工作(心理与认知辅导、社会融入、就业援助)
-学校社会工作(学生管理、家校关系管理、升学就业辅导、青少年思想教育)
-就业援助(创业支持、失业援助、就业关系辅导)
-职工帮扶(工会、人力资源等部门的职工帮扶服务)
-犯罪预防(青少年社会组织、青少年服务平台,基层派出所、检察机关、关工委的犯罪预防服务)
-禁毒戒毒(社区禁毒,相关社会组织、事业单位中直接提供禁毒戒毒服务)
-矫治帮扶(社区矫治,相关社会组织、事业单位中直接提供矫治帮扶服务)
-人口计生(失独家庭帮助)
-纠纷调解(社区调解、司法调解,相关社会组织和机构中直接提供纠纷调解服务)
-应急处置(应急救援、家属安抚、灾后心理重建)
-新市民服务(家庭调适、社会融入、就业援助)
3、社会工作教育研究
从事社会工作专业教育、专业培训、合作交流和研究的人员。
注意:在企业从事的是心理咨询、职工帮扶等服务的人员,一般也可作为社工工作者的专业年限。
想要自己算不算相关工作经验的考生,可在评论区留言!
3、2022报考时间
2022年社会工作者考试时间:6月18-19日、报名时间却还未公布,根据往年的考试计划来看,2022报名时间,极有可能在3月份!
2016年考试报名时间3月中下旬到4月中旬。考试时间:6月18、19日
2017年考试报名时间3月中下旬到4月中旬。考试时间:6月17、18日
2018年考试报名时间3月中下旬到4月中旬。考试时间:6月9、10日
2019年初级、中级考试报名时间3月中下旬到4月中旬。考试时间:6月22日、23日
2019年高级考试报名时间9月。考试时间:11月16日
2020年考试报名时间2020年8月5日起,考试时间:10月30日、11月1日
2021年考试报名时间预计3月中下旬到4月中旬,考试时间:6月18-19日二、报名流程
1、网上报名
唯一报名网站——中国人事考试网:http://www.cpta.com.cn
注意:
①各省报名时间及准考证打印均有差异,但全国统一大纲、统一命题、统一时间、统一组织。
②首次报名人员需在报名开放之前进行相关核查
2、注意事项
3、考试承诺
(1)非承诺制报名:现场确认带资料(网上下载的带有公章的报名表 、身份证及复印件 、学历证书及复印件)或上传资料到报名网站进行资格核查,部分地区是考后审核资格。
(2)承诺制报名:填写基本信息即可,成绩通过后抽查部分人员进行资格审查。
注意:
报名之前,老考生在网上提交相应信息即可,不需要进行资格审查(大部分省份信息保留三年);新考生需要在报名开始之前进行资格核查,一般需要24小时,这一点前面也说过。
4、审核通过
一般24小时之后,可在报名网站上查看自己的审核状态。
5、网上缴费
审核通过后及时缴纳相关费用(缴费完成记得查看缴费状态是否为缴费成功)
6、打印准考证:考前一周登录报名网站进行打印
三、备考攻略
1、教材
目前2022年的考试教材还未发布,给大家找了2021版的考试教材供大家参考(认准中国社会出版社,该出版社的书籍为官方教材:
(1)助理社会工作师:《社会工作综合能力(初级)》、《社会工作实务(初级)》,初级两个科目字数加起来达100万+。
初级(综合)考试题型都为选择题,试卷分数100分,考试时间120分钟
单项选择题共60题,每题1分
多项选择题共20题,每题2分,错选不得分,少选,所选的每个选项得0.5分
(2)社会工作师:《社会工作综合能力(中级)》、《社会工作实务(中级)》 和《社会工作法规与政策》,中级三个科目字数加起来达190万+。
中级(综合+法规)考试题型都为选择题,试卷分数100分,考试时间120分钟
单项选择题共60题,每题1分
多项选择题共20题,每题2分,错选不得分,少选,所选的每个选项得0.5分
《社会工作实务(中级)》是案例分析共5题,100分,考试时间150分钟
考试心得:宁可少选,绝不错选
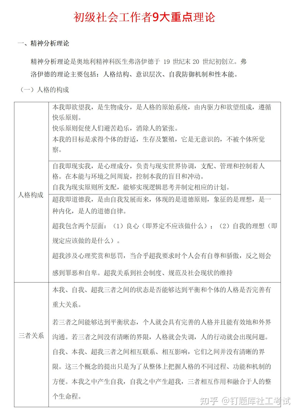
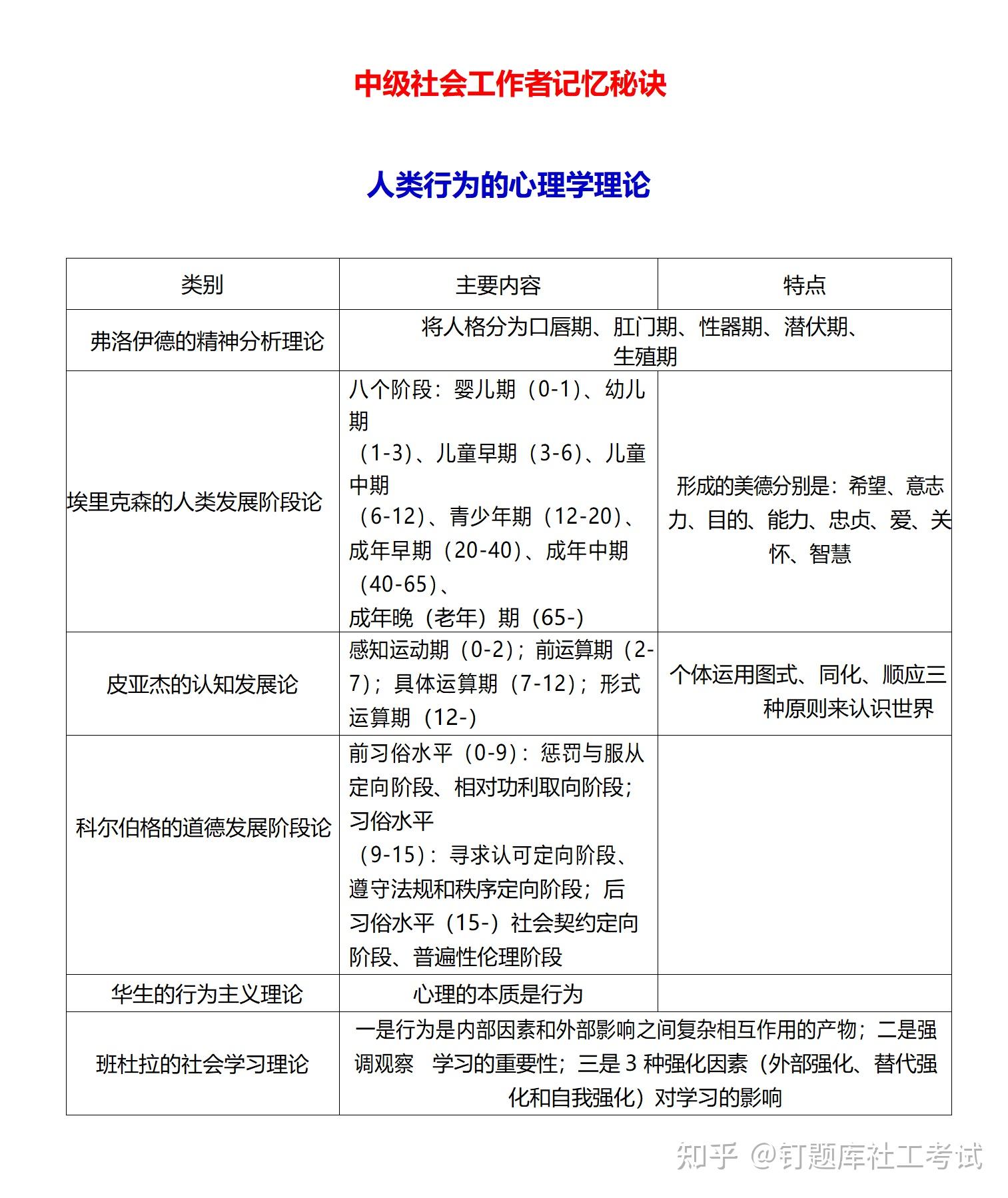
上面说过了初中级的教材字数达上百万!!!怎么从中学习到精炼、重要、常考点?可以看看精华考点——三色笔记!
2、辅导资料
初级100万+、中级190万+的教材怎么学?
(1)学习软件
全面系统的学习,无论是教材、网课、还是刷题都要三手抓!跟着网课学教材或者把教材对比着网课视频学习一遍,老师的重要性在于帮助我们梳理知识框架,分清考试重点也就是高频考点。只看书不去理解,难以在系统化的框架中查漏补缺,建议先根据网课内容理解教材内容——再去刷题!
给大家找到了宝藏学习软件,社工5科5000+海量章节题直接刷!每道题目都有解析,全网统计正确率,能明显看出与他人的距离!手机端、网页端的使用效果都不错!
(2)学习资料
初级通过率在25%左右,中级15%左右!找对学习资料,找准学习资料真的非常重要!需要备考2022年考试的同学,我早已经将资料准备好啦!大家早点做好备考的准备,顺利通过考试。


历年真题是检查学习效果、了解命题组出题规律最重要方式之一

怎么在有限的时间内利用最好的方式,来实现学习效率的飙升?首先就是要求整体考试范围有充分的了解,框架建立好,知识体系才能慢慢搭!

四、答题技巧
1、单选题
单选题只有1个正确答案,其余全都是干扰项,在答题技巧上一般有以下几种方法。
①直接选择,考点特别清晰明了的,就直接选择答案就行。
②排除法,不能一眼选择正确答案的,就要通过排除错误答案。
③根据材料,有些选项本身没有错误,只是不适用于前景或者问题,所以需要根据材料选择正确答案,要学会正确分析。
④第一直觉,当实在判断不了答案的时候,选择第一直觉下的选项。
2、多选题
多选题的答案最少两个,可以少选,不能多选或错选,少选每个还能得0.5分!
①多项选择题由1个题干和5个备选项组成,备选项中至少有2个正确项最符合题意选项和1个干扰项,所选正确答案将是2个或3个或4个。如果答案有错选,得分为0,如果正确答案漏选,每选项0.5分;
②多项选择题的解题方法也可采用直接选择法、排除法、比较法和逻辑推理法,但一定要前面讲的第一直觉法,宁可少选选也不能错选。
3、案例分析
在案例中,对服务对象当前困境分析,主要从以下四个方面入手:
①服务对象自身,主要是生理、心理、社会、角色等角度出发
②家庭成员关系,主要是父母、子女、兄弟姐妹等分析(个案中联合家庭治疗、结构家庭治疗)
③服务对象较多情况,用小组工作方法
④服务对象环境和政策,用社区工作方法
4、方案设计
第一部分:问题陈述与分析
第二部分:方案设计
①方案目标:可以将目的与目标分别列出,如目的:……,具体目标:……可以分别列出,条理要清楚,分1、2、3等
②实施策略:和案例分析的介入策略差不多,也是从那几个方面入手,如针对个人进行个案辅导,说说方法,具体见下;对一群人,可以使用小组工作方法,如建立一个支持小组,挖掘他们自身的潜能,共同探讨以后人生发展,相互督促,共同成长等;对家庭, 采用结构家庭治疗,对环境如学校、单位、社区等,工作者可以扮演组织者和促进者的角色,制订有关方案等。要分清层次,多使用专业词汇。
③方案执行:要具体的说说操作,而不要像模拟试题答案那样一笔带过。如整合社区资源,你可以说说怎样强化服务对象的社会支持系统,如社区提供资源为此服务,志愿者等。提供服务,要具体写明要解决的问题是什么,工作者是什么角色,需要那些人配合,如家人、心理医生、生理医生、义工、志愿者等。介入的方法是什么,另外在直接介入和间接介入时可能会遇到一些特殊情况,如社区中的有影响的人,服务机构政策不合理,调解行动,危机介入等,要说说怎么介入。关于监督执行进度,主要可以请相关人员,志愿者、社会工作督导等人为活动进行专业辅导和监督。另外也是要层次清楚,列明1、2、3。
④方案评估:包括服务对象满意度,我们一般使用介入影响的测量方法,即服务对象用口头或书面形式,包括填写问卷来表达对介入的看法。方案执行情况,我们一般用任务完成情况测量方法和目标完成情况测量方法。对于效果评估,特别是行为、思想、态度改变情况的评估,我们一般用基线测量法或差别影响评分等。
⑤当然也可以写上预估、计划、介入、评估、结案等。大家要注意时间的分配,避免时间不够用。
案例分析和方案设计属于中级工作实务的内容,也是考生最难通过的一科,我给大家提出两点建议,当然这个建议对考试分数至关重要,希望各位同学能够能够运用于实际之中!
①分点列出,解决办法+相关知识点在前,说明理由在后
②材料内容与所学知识点相契合,论证说明你的理由
条理清晰,符合逻辑,知识点与题干材料相契合,才是顺利通关的关键!
资料准备好了,不要忘记领取~



