信息技术应用创新产业,简称信创,一般情况下包括基础硬件、基础软件、应用软件、信息安全四大板块。
信创产业的本质是发展国产信息产业。IT设施已成为各行业的基础,信息技术已成为数字经济的基座和发展核心驱动力,是大国核心竞争力的体系之一。自贸易战以来表明,IT供应链稳定的重要性不但超出了IT产业本身,还直接关乎到下游各行各业的稳定和发展,关乎到整个经济发展和社会稳定,信息技术供应链的自主可控超出了纯粹网络自身安全的问题。
在信息安全问题频发、美国遏制我国科技发展以及俄乌冲突的时代背景下,我国信创产业的发展已刻不容缓。
下文我们就发展信创产业的必要性、相关政策、信创产业链上各个细分子行业的市场格局及国内情况、相关重点公司、市场现状及展望等问题做了详细梳理。
一、发展信创产业的必要性
1、没有网络安全就没有国家安全
(1)关键信息基础设施大多依赖海外
目前国内重要信息系统、关键基础设施中使用的核心信息技术产品和关键服务大多依赖国外,全球网络根域名服务器为美国掌控;中国90%以上的高端芯片依赖美国几家企业提供;智能操作系统的90%以上由美国企业提供。中国在政府、金融、能源、电信、交通等领域的信息化系统主机装备中近一半采用外国产品。基础网络中七成以上的设备来自美国思科公司,几乎所有的超级核心节点、国际交换节点、国际汇聚节点和互联互通节点都由思科公司掌握。
(2)信息安全问题频发
近年来,由 IT 基础设施引发的信息安全问题频频发生,微软黑屏门、棱镜门、苹果后门、Intel 芯片漏洞、苹果 Siri 监听门等事件警醒了人们对网络安全的高度重视,我国 IT 产业的自主可控正势在必行。
2、美国遏制我国科技发展的情况愈演愈烈
自 2017 年以来,美国持续加大对中国科技产业的制裁力度,具体包括:建立出口管制实体企业名单,先后将华为、海光信息、新华三以及天津飞腾等数百家中国高科技企业列入其中;针对通信设备、集成电路、新能源汽车等领域的知识产权保护和技术转让,多次发动“301 调查”;严格审查中国企业对美企技术的并购活动,比如在半导体和信息通信领域封杀 9 个并购项目,包括华芯收购美国半导体测试公司等。过去,我国由于在芯片、操作系统、数据库等 IT 领域主要秉承“造不如买”的发展模式,始终缺乏底层核心技术,随着中美科技博弈的持续升级,该模式显然难以为继。为避免美国对我国的科技掣肘,我国亟需突破芯片、操作系统、数据库、工业软件等卡脖子的关键环节。
3、俄乌冲突引发地缘政治担忧,西方国家对俄多方科技制裁
2022 年俄乌冲突爆发后,以美国为首的西方国家持续升级对俄罗斯的制裁力度,涉及科技、金融、经贸、体育、网络舆论、能源、学术等多个领域。以科技领域为例,政府层面,美国联合西方各国对俄展开高科技产品禁运,同时美国政府还考虑实施“次级制裁”,即惩罚向俄罗斯出口高科技产品的第三方企业。企业层面,Intel、AMD、Apple、台积电、Dell、Microsoft、SAP、Oracle、IBM、Meta 等 IT 厂商也陆续停止对俄罗斯的产品供应。尽管俄罗斯早在 2013 年便开始推动关键软硬件的国产化开发,在芯片、操作系统等领域也形成了部分替代方案,但对于部分尖端技术仍然存在卡脖子的难题,比如军工系统所需要的先进芯片、IOT 与特殊材料等。虽然我国与俄罗斯国情存在较大不同,但从竞争维度看,未来不排除美国对中国全面制裁可能性,任何无法保证自主可控的关键领域都可能成为制裁重点,此次西方国家对俄制裁再次为我们敲响警钟,充分警醒了我国实现科技产业国产化的必要性与紧迫性,同样也是我们很好的学习和提前预防的案例。
二、相关政策
2021 年 3 月,“十四五”规划和 2035 远景目标纲要提出,要把科技自立自强作为国家发展的战略支撑,在事关国家安全和发展全局的基础核心领域(人工智能、量子信息、集成电路等),加快制定战略科学计划和科学工程。为深化“十四五”规划对信创产业的支持,2021 年 11 月 30 日,工信部连续发布了《“十四五”信息化和工业化深度融合发展规划》、《“十四五”软件和信息技术服务业发展规划》,提出我国将加快补齐关键技术短板,重点强化自主基础软硬件的底层支撑能力,突破核心电子元器件、基础软件等核心技术瓶颈,加快数字产业化进程。
三、产业链及相关公司深度分析
从产业链角度看,信创产业可分为基础硬件、基础软件、应用软件、信息安全四大板块。其中,基础硬件包括:芯片、服务器/PC、存储、交换机、路由器等;基础软件包括:数据库、操作系统、中间件等;应用软件包括:OA、ERP、办公软件、政务应用、流版签软件等;信息安全包括边界安全产品、终端安全产品等各类产品。
1、基础硬件:
芯片是 ICT 产业基石,主要分为集成电路(CPU、GPU、FPGA、ASIC、存储芯片、MCU、电源管理芯片等)、功率芯片(IGBT、MOSFET 等)、光电子芯片(激光器芯片、光探测器芯片等)以及传感器芯片(MEMS、指纹识别芯片等)四类。目前,从计算机行业视角来看,关注度最高的芯片主要是集成电路中的 CPU 以及 GPU。
(1)CPU
1)概述
中央处理器(CPU)作为计算机系统的运算与控制的核心,是信息处理、程序运行的最终执行单元。
按照指令集,CPU 可以分为复杂指令集(CISC)和精简指令集(RISC)两大类。其中,复杂指令集主要以 x86 架构为主,应用于桌面 PC、服务器等领域,代表性厂商为 Intel、AMD。精简指令集主要包括 ARM、MIPS、Power PC、RISC-V、SW64,以 ARM 架构为代表,主要应用于手机、平板等移动终端,相关厂商包括:高通、三星、苹果、飞腾及鲲鹏(ARM 架构);MIPS、龙芯(MIPS 架构);申威(SW64 架构)等。
目前 CPU 行业主要由 Wintel 与 AA 两大生态体系主导。作为计算机中硬件与软件的接口,指令系统的内部设计是构建 CPU 生态的重中之重。目前 CPU 行业主要由两大生态体系主导:一是基于 X86 指令系统和 Windows 操作系统的 Wintel 体系;二是基于 ARM指令系统和 Android 操作系统的 AA 体系。Intel 于 1980s 便开始自研 X86 指令系统架构,技术性能积累深厚,同时通过与 Windows 系统形成“Wintel”联盟,构建起强劲的生态优势。在技术性能与产品生态的双重驱动下,Intel 逐步主导了桌面及服务器 CPU市场。ARM 则在苹果、高通、三星、华为、英伟达等厂商的协作下,凭借其指令系统开源、异构运算、可定制化等优势,最终占领了低功耗的移动市场。
全球 X86 CPU 市场中,Intel 是行业领军者,AMD 不断追赶。当前在各类指令集架构中,X86 架构占据服务器、桌面及笔记本电脑的主要市场份额,ARM 等非 X86 架构主要应用在移动终端等场景。据 Mercury Research 统计,2021 年 Q4 Intel 与 AMD 在全球 X86 CPU 市场分别占比 74.4%、25.6%,可见 Intel 具备领先优势,而 AMD 则处于追赶状态,市场份额从 20Q1 的 14.8%提升至 25.6%。
2)国内情况
目前国产 CPU 主要有龙芯、申威、鲲鹏、飞腾、海光、兆芯。按技术路线可大致分为三类:第一类是龙芯与申威,早期分别采用 MIPS、Alpha 指令集架构,目前都已自主研发指令系统,自主化程度最高。第二类是鲲鹏与飞腾,二者均采用 ARM 指令系统,企业可以基于指令集架构授权自主设计 CPU 核心,自主化程度较高。第三类是海光与兆芯,采用 X86 指令系统(仅为内核层级的授权),未来扩充指令集的难度较大,自主化程度较低。
三大技术路线在性能、生态、自主可控上各有优劣。对于授权+自研指令集架构的龙芯、申威,二者的自主可控程度最高,但是应用生态匮乏、技术性能相对较弱,不利于商业市场拓展。对于 IP 内核授权的海光、兆芯,二者的应用生态最为完善,技术性能也较高,但是授权级别仅为内核层级,未来扩充指令集的难度较大,安全自主部分仍有提升空间。对于指令集架构授权的鲲鹏、飞腾,二者的发展最为平衡,应用生态优于龙芯、申威,自主可控优于海光、兆芯,当前在信创市场中认可度较高,但鲲鹏芯片短期受流片限制导致供给不足。
申威的芯片产品主要应用于军方和超算领域,在党政及行业信创占比较小。相较其他CPU 厂商,申威是第一家已基本实现完全自主可控的企业,作为军方 CPU 的专供商,承接了军方大部分机密设备的 CPU 需求。基于持续稳定服务军方的需要,申威在研发出第一代基于申威 64 位指令集的 CPU 后,便用 SW64 替代了原先的 Alpha 指令集,可控程度最高,无需担心美国的制裁。同时,申威在高性能计算领域,尤其是服务器领域,技术优势明显,浮点运算算力相比同期外国处理器毫不逊色。
在党政信创领域,飞腾市占率最高,其次为鲲鹏与龙芯。分厂商来看,海光、兆芯的技术路线为 X86 内核层级授权,自主化程度较低。目前海光仅获得了 AMD 的服务器授权,并未获得 PC 端授权,2019 年被美国政府列入实体清单后,AMD 不再授权最新架构,导致海光技术迭代放缓;兆芯采用的是威盛电子的 X86 早期授权,技术性能相对落后,叠加兆芯的市场拓展也表现不佳,最终二者在党政领域的占比较小。龙芯最早开始芯片研发,积累了较多的国产整机与应用适配厂商,所以早期在党政领域占据了较高的份额。然而,由于 MIPS 架构本身的生态及性能劣势,随着飞腾与鲲鹏的入场,龙芯的市场份额有所下滑。当前,飞腾与鲲鹏虽然均采用的 ARM V8 架构,产品性能与生态相近,但华为海思由于近年来受到美国的重点制裁,产品供应链受到较大的影响,最终在市场份额上落后于飞腾。
在行业信创领域,鲲鹏与海光领先优势明显,飞腾持续追赶。相较党政信创,行业信创对产品性能、生态的要求更高。过去几年里,飞腾主要布局于性能、生态要求较低的党政部门,同时推出的芯片产品也主要面向桌面端,服务器端起步较晚,所以在性能要求更高的行业信创领域落后于鲲鹏、海光,目前处于追赶状态。鲲鹏作为华为面向鲲鹏计算产业生态的数字底座,在高性能、高吞吐、高集成及高效能上均表现突出,同时 ARM生态也在持续完善;而海光本身就是基于 AMD Zen1 架构的产品,兼具性能与生态优势,因此,二者近年在行业信创招标中获得了较多订单。以运营商招投标为例,中国电信服务器(2021 年)集中采购项目中,鲲鹏与海光在国产服务器的占比分别为 55%、45%;中国移动 2020 年 PC 服务器集中采购项目中,鲲鹏与海光分别占 68%、32%;2020-2021年中国联通通用服务器集中采购项目中,鲲鹏与海光分别占 53%、47%。
(2)GPU
1)概述
GPU 是一种最初为提升图形处理性能而诞生的微处理器。
相较 CPU,GPU 拥有更为强大的浮点计算能力,更擅长并行计算。
全球 GPU 市场由 Intel、NVIDIA 和 AMD 三大厂商垄断。根据接入方式的不同,GPU可分为独立 GPU 和集成 GPU。其中,独立 GPU 一般封装在独立的显卡电路板上,拥有独立显存,代表性公司为NVIDIA和AMD。而集成GPU常和CPU共用一个内核(Die),共享系统内存,代表性公司为 Intel。据 Jon Peddie Research 统计,全球 GPU 市场呈现出明显的寡头垄断特征;2021 年 Q4,在全球 PC GPU 市场中,第一大厂商 Intel 占据了 62%的市场份额,Nvidia 与 AMD 各占 19%;在独立 GPU 市场中,NVIDIA、AMD的市占率分别为 81%、19%。
2)国内情况
GPU 研发难度大,国产化壁垒高于 FPGA 和 ASIC 等同类 AI 芯片,也高于 CPU 芯片,叠加国产 GPU 开发对 CPU 的强依赖性,使得国产 GPU 产业与国外差距明显。
GPU 研发难度高于 FPGA 和 ASIC。在功能上,GPU 不仅要实现高性能的 AI 计算,而且还要支撑高质量的图形展示,相较于只做高性能计算的 FPGA 和 ASIC,GPU 硬件结构更为复杂,设计难度也更大。在算力上,主要用于 AI 计算的 FPGA 和 ASIC 只需要单浮点精度,而同时应用于 AI 计算和图形渲染的 GPU 则需要双浮点精度,所以 GPU对内核算力的要求也更高。
GPU 国产化壁垒高于 CPU。在 CPU 芯片的国产化道路中,本土厂商可以借助 IP 内核授权、指令集授权等方式引入国际厂商的 CPU 技术,无需从 0 到 1 开始研发,比如飞腾与鲲鹏通过指令集授权取得了 ARM V8 架构。相比之下,由于领军企业 NVIDIA 与AMD的GPU硬件架构和指令集均不对外授权,本土GPU厂商并没有类似的引入路径,只能完全自研。
GPU 对 CPU 的依赖性较强,制约了 GPU 国产化开发的步伐。GPU 结构相对简单,没有控制器,必须由 CPU 进行控制调用才能工作,否则无法单独工作。例如,即便华为海思的芯片设计能力已经达到了较高水平,但在 2018 年推出的 GPU Turbo 技术,也只是通过修改软件底层代码来提高 GPU 效能,而非完全自主研发。
景嘉微是国产 GPU 的领军者,同时也是当前稀缺的自主开发并实现大规模商用的企业。2014 年,景嘉微发布第一代自主知识产权芯片 JM5400,替代了原 ATIM9、M54、M72等美系 GPU 芯片,初步实现了军用 GPU 的国产化。2018 年,景嘉微推出第二代图形处理芯片 JM7200,性能相当于 2012 年的 NVIDIA GTX 640。在 JM7200 的基础上,2019 年公司推出了商用版本 JM7201,成功切入商用市场。2021 年 9 月,公司第三代GPU 芯片 JM9 系列成功流片,并于 2021 年 11 月完成性能测试,有望助力公司向民用通用市场拓展。
除了景嘉微外,其他本土厂商也在加快追赶,进一步填补国产 GPU 产业的空白。以登临科技、摩尔线程及芯动科技为例,2021 年,登临科技在智慧城市、互联网等领域顺利实现商业化落地,并同时与数十家客户在边缘至云端等场景中进行产品开发、测试。
2022 年 3 月,在摩尔线程的春季发布会上,公司发布了统一系统架构 MUSA 和 GPU芯片“苏堤”,同时还面向个人电脑和数据中心推出了相应的 MTT S60 和 MTT S2000系列显卡产品。同年 3 月,芯动科技的风华一号 GPU 也与 Unisys UOS 国产操作系统完成了适配工作。
(3)存储器
1)概述
存储器是计算机的存储部件,用于存放程序和数据。
DRAM、NAND Flash 及 NOR Flash 是目前主要的半导体存储产品。按照存储介质的不同,存储器主要包括光学存储、磁性存储和半导体存储三类,其中半导体存储又可分为随机存储器(RAM)和只读存储器(ROM)。随机存储器是一类与 CPU 直接交换数据的主存储器,断电后数据就会随即消失,包括静态随机存储(SRAM)、动态随机存储(DRAM)等,常用于电脑、手机内存。只读存储器在整机工作过程中只能读出,而无法写入信息,所存数据即便在断电时依然可以保持,代表性产品为闪存芯片(Flash),包括数据型闪存芯片(NAND Flash)和代码型闪存芯片(NOR Flash)等,其中 NANDFlash 主要应用于固态硬盘(SSD),NOR Flash 则应用于手机、PC、网络设备及物联网设备等领域。
固态硬盘(SSD)正逐步取代机械硬盘(HDD)成为新一代主要的存储介质。近年来,云计算、移动支付、社交、在线视频等实时交互应用的蓬勃发展,不仅带来了数据规模的快速膨胀,对存储系统的技术性能、稳定性、可靠性也提出了更高的要求。相较传统的机械硬盘,基于闪存技术的固态硬盘在数据存储速度、抗震、能耗等方面表现突出,取代机械硬盘成为新一代存储介质的趋势日益明显。据艾瑞咨询统计,2020 年全球企业级固态硬盘的出货量为 3.17 亿块,超过机械硬盘的 2.76 亿块,这一差距未来有望继续扩大。
未来我国企业级存储系统市场有望保持稳步增长,具备广阔的国产替代空间。据 IDC 统计,2020 年中国企业级存储系统的市场规模成功突破 50 亿美元,预计 2025 年有望达到 77 亿美元,继续保持稳步增长。从市场结构来看,前三大细分行业分别为政府、金融、通讯,合计占比 58.31%,同比增幅分别为 10.9%、15.8%、29.7%。此外,政府、金融、通信、教育、交通、卫健、公用、能源等行业均为我国推进自主可控的重点领域,对应市场规模现已超过 40 亿美元,合计占比超过 80%,本土存储厂商的国产替代空间广阔。

按照主营业务,存储厂商主要分为综合 IT 厂商与专业型厂商两类。其中,综合 IT 厂商侧重于提供一揽子整体 IT 解决方案,存储产品作为整体系统的一个环节,产品形态更为标准化,毛利率相对较高。相比之下,专业型厂商一般专注于存储系统底层,行业Know-how 优势明显,具备较强的个性化开发能力,同时产品售后服务的响应速度也更为迅速。目前,综合 IT 厂商主要包括 IBM、HITACHI 等国外厂商,华为、浪潮、中科曙光、新华三等一般性综合 IT 厂商,以及海康威视、大华股份、宇视科技等专攻视频存储领域的综合 IT 厂商。专业型厂商则包括 Dell、EMC、NetApp 等国外厂商,以及同有科技、宏杉科技等本土厂商。

2)国内情况
我国存储市场较为集中,本土厂商现已占据主要市场份额。据 IDC 统计,2020 年中国企业级存储市场的 Top5 厂商分别为华为、新华三、浪潮、联想及戴尔,分别占比 33.4%、11.4%、8.0%、5.9%、5.4%,合计份额高达 64.1%,市场集中度较高。并且,华为、浪潮、中科曙光、同有、宏杉等本土厂商的总市占率为 81.2%,已占据国内存储市场主要份额。

(4)服务器
1)概况
服务器是指在网络环境下对外提供服务的高性能计算机。目前,大部分互联网结构都是基于客户机-服务器模型,其本质主要为客户机请求、服务器响应,即服务器响应客户机请求,将数据提交给客户机,然后由客户机对数据进行计算,并向用户呈现计算结果。作为互联网上的网络节点,服务器存储、处理网络上 80%的数据、信息,因此也被称为网络的灵魂。服务器与普通的个人电脑功能类似,只是相对于个人电脑,服务器在稳定性、安全性、性能等方面都要求更高。按照芯片架构来看,服务器可分为 X86 架构服务器以及非 X86 架构服务器(ARM 为主)。按照服务器产品来看,服务器主要包括塔式、机架式、刀片式以及机柜式服务器。

芯片、内存及存储器是服务器的成本大头。服务器主要由 CPU、GPU、内存、硬盘、主板、网卡等组件构成,对应的上游厂商包括芯片厂商、存储厂商等,主要应用于互联网、政府、电信、金融以及数据中心等行业领域。基于功能需求的不同,服务器内部组件的成本占比也会有所不同。据 IDC 统计,在基础型服务器中,芯片的成本占比相对较低,仅有 32%,内存及存储器的占比可达 44.8%。而在性能或运算能力要求更高的服务器类型中,芯片的成本占比可达 50%-83%,内存及存储器的占比则下降至8.7%-28.5%。

2)国内情况
中国服务器市场增长迅速,持续领跑全球市场。据 IDC 统计,受新冠疫情、“缺芯”阻滞供应链等因素的影响,2021 年全球服务器行业的市场规模为 1037.54 亿美元,同比增长仅为 6.4%。相比之下,中国服务器行业自 2020 年以来的规模增速均在 15%以上,高于全球市场;2021 年市场规模为 250.90 亿美元,同比增长 15.9%,持续领涨全球。

中国服务器市场的行业集中度高,且基本为国产厂商。据 IDC 统计,按照厂商销售额口径,2021 年 H1 中国服务器市场 Top5 厂商依次为浪潮、新华三、华为、戴尔和联想,分别占比 30.5%、17.1%、11.2%、8.4%、8.0%,合计份额为 75.3%,行业集中度较高且基本为国产厂商。可见,我国在服务器整机业务上已经具备较高的自主可控程度。不过,在 CPU、GPU、存储芯片等核心零部件领域,我国的服务器厂商仍需从海外采购,国产替代有待突破。

2、基础软件
基础软件主要包括操作系统、数据库和中间件三大类。
(1)操作系统
1)概述
操作系统作为底层硬件与用户间的沟通桥梁,是组成计算机系统的核心软件,其功能主要包括内存管理、进程管理、设备管理、文件管理以及用户接口。
目前典型的操作系统产品为 Windows、Android、iOS、OS X、Linux。

全球操作系统市场主要由 Windows、Android、iOS、OS X 以及 Linux 垄断,CR5高达 96.57%。在全球操作系统市场中,目前主要有 Windows、Android、iOS、OS X、Linux 五大操作系统参与竞争。其中,微软依靠“WinTel”+“软件付费”模式,主导着桌面 OS 与服务器 OS 市场,而谷歌依靠“Android+ARM”+“免费流量+增值服务”模式,成为移动 OS 龙头厂商。据 statcounter 统计,2021 年,Windows、Android、iOS、OS X、Linux 分别占比 31.62%、40.71%、16.52%、6.78%、0.94%,合计份额为 96.57%,市场集中度较高。此外,近些年随着智能手机等移动设备的快速普及,Android 系统的市场份额增长迅速,并在 2017 年首次反超 Windows。

2)国内情况
国产操作系统大多为以 Linux 为基础二次开发的操作系统。国产操作系统大多是本土厂商以 Linux 内核为基础,对内核代码进行修改和补充,加入 GUI(图形界面)、应用等部分,最终形成相应的 Linux 发行版。Linux 的发行版本主要分为两类:一类是商业公司维护的版本,以 Redhat 为代表;另一类是社区组织维护的版本,以 Debian 为代表。在基于 Debian 版本衍生的系统产品中,代表性厂商包括麒麟软件、武汉深之度、凝思等,而基于 RedHat 版本而打造产品的本土厂商则包括普华、中标软件(后整合为麒麟软件)、中兴新支点、红旗以及中科方德等。

目前国产 OS 厂商的市场份额相对较低。据 Statcounter 统计,在中国桌面操作系统市场中,2021 年 Windows、macOS、Unknow(未知)、Linux的市占率分别为 84.57%、5.38%、9.55%、0.49%。可见,目前 Windows、macOS 仍处于主导地位,近年来在国内市占率虽逐步下降,但依然占有 90%左右的市场份额。国产操作系统主要在 Linux 分类,市占率还有待提升。国产操作系统中,麒麟与统信目前的竞争实力最强,呈现双寡头格局,其中麒麟常年占据中国 Linux 市场占有率第一。不过,由于国产 OS 产业仍处发展初期,尚未形成稳定清晰的市场格局,所以传统厂商、科技巨头及创业公司均有机会。在信创市场领域,经过之前的市场竞争,中国软件逐步提升自身份额,呈现细分行业龙头潜力。

(2)数据库
1)概况
数据库(Database,DB)是按照一定的数据结构组织、存储、管理数据的大容量电子文件柜。数据库管理系统(Database Management System,DMBS)是负责数据库搭建、使用和维护的大型系统软件,它对数据进行统一控制管理,以保证数据的完整性和安全性。数据库、数据库管理系统、应用系统、数据库管理员和用户共同组成了数据库系统(Database System,DBS)。在计算机系统中,数据库处于 IT 架构的核心位置,向上是各种应用的支撑引擎,向下调动计算、网络、存储等基础资源。数据库与操作系统、中间件并列为三大基础软件,高度复杂且技术壁垒深厚,是我国信创产业攻关的核心领域。

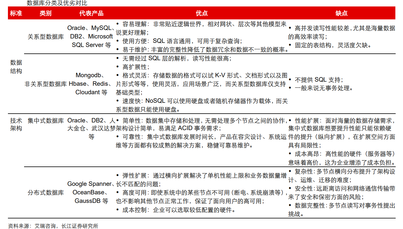
数据库的品类多种多样,可以按照数据结构、技术架构及应用类型对数据库进行分类。
按数据结构和技术架构分类及优缺点:

按应用类型分类:分为操作型数据库(OLTP)和分析型数据库(OLAP)。

未来全球及中国数据库市场都将实现较快增长,且中国市场的 CAGR 高于全球市场。全球方面,根据 Expert Market Research 公司(EMR) 发布的市场调查,2020 年全球数据库行业市场规模为 631 亿美元。2021-2026 年,全球数据库市场将保持 12.4%的高速增长水平,2026 年有望达到 1256.0 亿美元。中国方面,据艾瑞咨询统计,2020 年中国数据库产业的市场规模为 247.1 亿元,同比增长 16.2%。在政策利好、数字化建设、国产品牌逐步成熟以及用户付费意愿不断提升等因素的推动下,2021-2025 年的 CAGR有望保持在 15.6%,2025 年市场规模将达到 509.4 亿元,增速快于全球市场。

2)国内情况
我国数据库本土厂商共有四大类,整体数量较少,且大多集中在北京、杭州等地。目前我国本土数据库企业主要分为四大类:以达梦数据库、人大金库、神舟通用、南大通用等为代表的传统厂商;以海量数据、极数云舟、巨衫数据库等为代表的初创厂商;以阿里云、腾讯云、华为云为代表的云厂商;以及以中兴、浪潮、东方国信为代表的跨界厂商。整体而言,我国的数据库产业与国外存在差距,本土数据库厂商相对较少。据中国信通院统计,截至 2021 年 5 月底,我国数据库产品提供商仅有 80 家,且大多分布在北京、杭州、上海、成都、深圳,分别占到 43、9、7、3、2 家。

全球及中国数据库市场均以关系型数据库为主。结合 DB-engines 与艾瑞咨询的研究资料,2020 年,在全球数据库市场中,关系型数据库的流行度为 73.2%,远高于非关系型数据库的 26.8%。在中国数据库市场中,关系型数据库凭借“业务价值高、应用场景广”等优势,收入占比高达 90%;非关系型数据库仅占比 10%,主要收入来自云厂商的服务费(托管在公有云上的 NoSQL 开源产品),目前虽占比较低,但未来具备广阔的成长空间。

近年来本土厂商拓展迅速,2020 年国产化占比已达 47.4%。据艾瑞咨询统计,借助政策红利,以及多年的技术积累与服务经验,国产厂商的市场份额逐年提升,至 2020 年市场份额已经达到 47.4%。相比之下,Oracle、Microsoft、IBM 等国外厂商虽然在 OLTP的核心场景还拥有较高的市占率,但在整体市场中下滑明显,至 2020 年市占率已降至52.6%。本土厂商中,以“达梦、人大金仓、南大通用、神舟通用”为代表的传统型厂商近年来不断发力,从购买源码、借助开源逐步走向自主研发,实力提升显著,在信创政策的大力支持下,不断向党政、金融、运营商、能源电力、交通等行业加快拓展。与此同时,初创厂商、云厂商、ICT 厂商也开始发力数据库市场,为国产阵营添砖加瓦。

在关系型数据库市场中,本地部署模式的国产化程度低,公有云模式的国产化程度高。过去一年里,本土厂商的市场份额迅速扩大,尤其是在政府行业,以达梦数据库、人大金仓为代表的传统型厂商实现爆发增长。据 IDC 统计,在本地部署模式下的关系型数据库市场中,Oracle、Microsoft、IBM、SAP 分别占比 26.7%、7.6%、7.2%、7.0%,合计占比 48.5%,而华为、阿里巴巴、达梦、人大金仓仅占 14.7%、5.7%、5.7%、5.0%,可见目前本土厂商虽成长迅速,但国际厂商仍占主导地位。在公有云模式下的关系型数据库市场中,阿里巴巴、腾讯、Amazon、华为、Oracle 分别占比 44.7%、17.4%、13.6%、7.4%、3.6%,国产化比例较高。从集中度来看,总体关系型数据库市场、本地部署模式市场、公有云模式市场的 TOP 厂商份额分别为 69.5%、63.3%、86.7%,都具有较高的市场集中度。

(3)中间件
1)概述
中间件是连接底层基础软件与上层应用服务的枢纽。中间件是指网络环境下处于操作系统、数据库等基础软件和应用软件之间起连接作用的分布式软件。它位于操作系统、网络和数据库之上,应用软件之下,主要作用是为处于自己上层的应用软件提供运行与开发的环境,帮助用户灵活、高效地开发和集成复杂的应用软件。作为连接上层应用和底层资源的桥梁,中间件能够屏蔽基础硬件、操作系统和通讯协议的异构性,为应用开发者提供统一标准的交互界面。

中间件的功能特点及自身定位决定了其分类的多样性,具体而言,中间件可分为基础中间件、集成中间件和行业领域应用平台。其中,基础中间件是构建分布式应用的基础,也是集成中间件和行业领域应用平台的基础,主要包括交易中间件、消息中间件、应用服务器中间件、门户中间件等。

2020-2025 年中国中间件市场的 CAGR 为 13.9%,高于全球市场。全球方面,据Research and Markets 的研究,受疫情影响,2021 年全球中间件行业的市场规模为399.4 亿美元,较去年仅增长 1.4%。预计 2025 年市场规模将增长至 518.1 亿美元,2022-2025 年 CAGR 为 6.7%。中国方面,据华经产业研究院统计,2020 年我国中间件行业的市场规模约为 78.2 亿元,同比增长 8.0%,近年来市场增速基本保持在 8%左右。在云计算、区块链等技术革新,以及信创战略持续推进的催化下,预计 2025 年市场规模有望达到 150 亿元,2020-2025 年 CAGR 为 13.9%,明显高于全球市场。

2)国内情况
本土中间件厂商现已打破 IBM 和 Oracle 的市场垄断,未来有望获取更大的市场份额。在我国中间件行业中,国际知名厂商 IBM 和 Oracle 早期以领先的产品技术占据了主要市场份额。不过,随着国产中间件技术的持续升级,以东方通、宝兰德和普元信息为代表的本土厂商,近年来在电信、金融、政府、军工等行业逐步打破了 IBM 和 Oracle 的垄断。据计世资讯(CCW Research)统计,2016 年 IBM 和 Oracle 的合计份额为 79%,普元信息、东方通、宝兰德、中创股份、金蝶天燕五大厂商的合计份额仅为 11.4%。到2018 年,IBM 和 Oracle 的合计份额降至 51.1%,前五大本土厂商的合计份额为 15.1%,国际厂商的市占率下降明显。
从厂商竞争力来看,IBM 和 Oracle 的技术和市场优势依然明显,东方通、普元、宝兰德等本土厂商仍在加快追赶。本土厂商中,东方通是仅有的进入第一象限的公司,技术与市场能力最强,其次是位列第四象限的宝兰德与普元,最后是金蝶天燕与中创股份。

东方通营收规模最大,与普元信息、宝兰德等各自具备自身的优势领域。国产中间件厂商中,东方通、普元信息以及宝兰德三家企业的市占率最高,具备明显的竞争优势。其中,东方通成立时间最早,营收规模也最大,2021 年实现收入 8.6 亿元。相比之下,宝兰德成立时间最晚,2021 年实现收入 2.0 亿元,营收规模介于东方通、普元信息两家头部上市公司与金蝶天燕、中创股份之间。从行业应用来看,东方通在电信和政务两个领域优势明显,普元信息是在金融领域,宝兰德则是在电信及政务领域。

3、应用软件
(1)办公软件
国内基础办公软件市场中,微软与金山同处第一梯队,永中、中标等本土厂商持续追赶。办公软件行业由于具有技术门槛较高的特点,需要投入大量的时间成本和人力成本,所以头部企业的话语权较强。国内基础办公软件市场中,仅有少数厂商参与竞争,除微软的 Microsoft Office 外,目前国内典型的办公软件为金山 WPS、永中 Office 和中标普华Office。经过多年发展,国内桌面市场形成了微软、金山公司同台竞争,永中软件、中标软件等厂商持续跟进的竞争态势。
从产品维度来看,WPS 性能强大、生态完善、增值服务丰富,内含文档、表格、演示、PDF、云盘以及思维导图等不同组件,可满足用户各类需求。永中 Office 套件主要涵盖文字处理、电子表格和简报制作等应用模块,支持 Windows、Linux 等不同的操作系统。中标普华 Office 侧重于语言特色,具有藏文版、蒙文版、维哈柯文版(支持软件界面在汉文、维吾尔文、哈萨克文、柯尔克孜文四种语言间互相切换)等不同语言版本。最新版本为中标普华 Office 5.0,操作简单且功能全面,包含文字处理、电子表格、演示文稿、绘图制作、数据库等五大模块。

(2)其他应用软件
相较基础办公软件市场,增值办公软件与协同办公软件的应用场景呈现碎片化特点,参与厂商众多,整体格局相对分散,主要有福昕软件(福昕阅读器)、万兴科技(MindMaster)、腾讯(腾讯文档、腾讯会议、企业微信)、阿里(钉钉)、字节跳动(飞书)、致远互联(协同办公平台)等。

4、信息安全
信息安全产品可分为硬件、软件和服务三大类,目前仍以硬件、软件类产品为主导。
我国信息安全行业细分领域较多,龙头市占率低,行业集中度低。以 2019 年中国信息安全市场为例,安全硬件市场占比为 45.9%,安全软件市场占比 38.5%,安全服务市场占比 15.6%。这主要由于机构客户资产管理和采购制度的传统规则约束,导致产品以软硬件结合产品为主导。同时,在网络建设阶段多采用的是涉及协议栈层级较低的安全产品,而涉及应用层的安全产品需求相对滞后于基础设施建设期,这样的产品结构也反映了我国网络安全建设仍在发展阶段。

每种安全产品类别下均有各自的细分产品,产品数量多达几十种。

行业集中度偏低,前 5 名市占率为 31%。根据 CCIA 等数据统计,2020 年中国网络安全行业奇安信市占率第一,占比 7.80%。其余的核心企业为:启明星辰、深信服、天融信、卫士通、绿盟科技、安恒信息、中孚信息和迪普科技。

四、相关公司梳理
1、国内CPU产业公司
(1)海光信息
海光信息诞生于 2014 年,主要产品包括海光通用处理器(CPU)和海光协处理器(DCU),其中海光 CPU 涵盖 7000、5000、3000 系列,DCU规划为 8000 系列。截至目前,海光 CPU 已经有海光一号和海光二号两代产品实现了商业化应用,海光三号已经完成产品验证,海光四号处于研发阶段。海光 DCU 系列产品深算一号已经实现商业化应用,深算二号处于研发阶段。
海光 CPU 兼具性能及生态优势。性能:通过对比 2020 年 Intel(与海光 7285 同期)发布的 6 款至强铂金系列产品与海光 7285 产品(采用业界国际通用的测试程序 SPEC CPU2017 测试数据),可以看到二者的实测性能总体相当。生态:微软和英特尔各自凭借自身的规模效应和技术优势,使其产品 Windows和 Intel CPU 占据了绝大部分市场份额,并结成“Wintel”技术联盟,该联盟的基本特点为基于 x86 架构优化各类软件应用,生态优势明显。海光 CPU 便是基于 X86 架构,相较飞腾、鲲鹏以及龙芯等国产芯片,海光兼容性良好,客户的软硬件适配成本相对较低。
(2)天津飞腾
天津飞腾诞生于 2014 年,主要产品涵盖服务器CPU、桌面 CPU、嵌入式 CPU 以及飞腾套片四大板块。作为国内领先的自主核心芯片提供商,公司致力于飞腾系列国产高性能、低功耗通用计算微处理器的设计研发和产业化推广,同时联合众多国产软硬件生态厂商,提供基于国际主要技术标准、中国自主先进的全国产信息系统整体解决方案。
服务器 CPU:最新产品为腾云 S2500,集成 64 个飞腾自研 FTC-663 核,支持 2-8 路直连,性能与 Intel Xeon Gold 5118 系列芯片相当,兼具高可扩展性、高性能、高安全、高可靠、高效能五大核心能力。桌面 CPU:最新产品为腾锐 D2000,集成 8 个飞腾自研 FTC-663 核,兼容64 位 ARMV8 指令集并支持 ARM64 和 ARM32 两种执行模式,适用于构建有更高性能、能耗比和安全需要的桌面终端、便携式终端、轻量级服务器和嵌入式低功耗产品。生态:飞腾现已构建从端到云的全栈生态体系,截至 2021 年末,生态伙伴数量达到近 3500 家,包括集成商合作伙伴 240 多家、硬件合作伙伴 540 多家、软件合作伙伴 2600 多家。
(3)华为鲲鹏
鲲鹏处理器基于 ARM V8 指令集架构授权,自主设计 CPU 内核,兼容 ARM 全球生态。围绕鲲鹏处理器,华为打造了“算、存、传、管、智”五个子系统的芯片,分别对应 ARM 处理器、智能 SSD控制、智能融合网络、智能管理以及人工智能芯片五类。2019 年 1 月,华为发布鲲鹏 920 处理器,该芯片是目前业界最高性能 ARM-based 处理器。
鲲鹏处理器:主要产品为鲲鹏 920,业内首颗采用 7nm 工艺数据中心级的 ARM架构处理器,兼具高性能、高吞吐、高集成及高效能。生态:华为自上而下构建了完善的鲲鹏计算产业生态,涵盖 PC、服务器、存储、操作系统、中间件、虚拟化、数据库、云服务、行业应用等,神州数码、宝德计算机、杉岩数据、麒麟软件、宝兰德、东方通、人大金仓、海量数据、金山云、腾讯云、用友网络等各产业环节的知名厂商均积极加入。
(4)龙芯中科
龙芯中科诞生于 2008 年,主营业务为处理器及配套芯片的研制、销售及服务,主要产品与服务包括处理器及配套芯片产品、基础软硬件解决方案业务。目前,公司基于信息系统和工控系统两条主线开展产业生态建设,面向网络安全、办公与业务信息化、工控及物联网等领域与合作伙伴保持全面的市场合作,系列产品在电子政务、能源、交通、金融、电信、教育等行业领域已获得广泛应用。
龙芯 CPU:最新产品为龙芯 3A5000,基于自主指令系统 LoongArch,使用12/14nm 工艺节点,主频最高为 2.5GHz,集成双通道 DDR4-3200 和 HT3.0接口,单核 SPEC CPU 2006 Base 定浮点分值均超过 26 分,逼近开放市场主流产品水平。生态:借鉴 Wintel 体系和 AA 体系的优点,公司以 CPU 为基础,开发了与之相配套的面向信息化应用的基础版操作系统 Loongnix 以及面向工控应用的基础版操作系统 LoongOS,用以支持合作伙伴研制发行版操作系统。截至目前,与公司开展合作的厂商达到数千家,下游开发人员达到数十万人,基于龙芯处理器的自主信息产业生态体系正在逐步形成。
2、国内GPU产业公司
景嘉微
景嘉微诞生于 2006 年 4 月,主营业务为图形显控产品、小型专用化雷达、GPU 芯片。GPU 方面,公司以 JM5400(2014年)研发成功为起点,不断推出更为先进且适用性更广泛的系列 GPU 产品;2018 年成功研发第二代图形处理芯片 JM7200,并在商用和信创市场实现广泛应用;2021 年成功研发第三代图形处理芯片 JM9 系列,目前已完成流片、封装工作,处于测试阶段。
JM7200:制程工艺 28nm,核心频率 1300MHz,搭配 4GBDDR3 显存,浮点计算性能为 500GFlops,与 2012 年英伟达发布的 GeFore GT640 性能接近。JM9 系列:制程工艺 14nm,核心频率 1500MHz,存储器容量为 8GB,三项指标与 GeFore GT1080 接近。但在浮点性能上,JM9 系列仅为 1.5 TFlops,与 GeFore GT1080 的 8.9TFlops 差距明显,接近于 GeFore GT960 的 2.3 TFlops。
3、国内操作软件产业公司
(1)中国软件
中国软件是中国电子CEC控股的大型高科技上市企业,承担着“软件行业国家队”的责任和使命,其历史最早可追溯至 1980 年,是国内软件行业的先行者之一。诞生至今,现已形成自主软件、行业解决方案以及服务化业务三大业务线,其中麒麟操作系统归属于自主软件业务线。
麒麟软件:中国软件打造的国产 OS 旗舰企业,旗下拥有银河麒麟与中标麒麟两大OS 品牌。发展至今,现已拥有服务器操作系统、桌面操作系统、嵌入式操作系统、麒麟云等产品,团队规模已从 800 余人扩张至近 3000 人。生态:麒麟 OS 现已适配超过 10 万个国产软硬件产品,生态构建良好。其中外设适配最多,占比超过 80%,主要为各类打印机;软件居中,包括日常办公软件、基础软件、多媒体软件、业务软件等;服务器、桌面终端等整机产品共适配 3744个;可同时支持所有代表性国产芯片,包括飞腾、鲲鹏、兆芯、海光、龙芯、申威等。
(2)诚迈科技
诚迈科技诞生于 2006 年,长期聚焦智能互联及智能操作系统软件的研发服务,主营业务涵盖了移动智能终端及智能网联汽车软件的整个产业链,在全球范围内提供软件开发和技术服务。公司在统信软件中持股为 32.54%,是统信软件的第一大股东,代表着公司在操作系统领域的战略布局。
统信软件:诞生于 2019 年,是一家专注于操作系统研发与服务的领先基础软件公司,主要产品包括桌面 OS、服务器 OS、私有化应用商店以及集中域管平台等。统信操作系统整合凝聚了国内多家操作系统、CPU 和部分应用厂商的技术力量,发展方向为建设一个统一操作系统 UOS。生态:截至 2021 年 10 月,统信 UOS 兼容适配的组合数量已经达到 10 万余个,其中适配桌面操作系统软硬件 90711,服务器操作系统软硬件 13585,并支持所有国产 CPU 芯片。
4、国内数据库产业公司
(1)达梦数据库
达梦数据库诞生于 2000 年,是中国电子 CEC 旗下的基础软件企业,专业从事数据库管理系统与大数据平台的研发、销售和服务,同时可为用户提供全栈数据产品和解决方案。发展至今,公司业务体系主要涵盖数据库、云计算、大数据等产品系列,及以此为基础构建的相关解决方案。
DM8 是公司推出的新一代大型通用关系型数据库,相较 DM6、DM7 等产品系列,添加了如下关键性改进:1)达梦数据共享集群(DM DSC):新一代 DM DSC 可实现更大规模的集群支持,可以将原有的 2 节点 DM DSC 升级为更多节点;添加用于异地容灾的数据守护支持;增加 DSC Plus(DSCP)特性,支持远程高可用镜像部署方式。2)透明分布式数据库(TDD):相对于其他分布式数据库架构,DM8 TDD 架构具有完整SQL 支持、完整事务支持、支持(N-1)存储副本故障等优势。3)数据库弹性计算:在保证所有数据库功能完备性的同时,显著提升关系数据库集群的横向扩展能力,释放用户设备算力。4)行列融合 2.0:迈出了 DM8 向智能化方向发展的第一步,同时可用以弥合行存储与列存储的鸿沟(变更缓存、高级日志)。
(2)海量数据
海量数据诞生于 2007 年,现已形成“一核两翼”的业务格局,主要为客户提供数据库、数据计算、数据存储相关的产品和服务。其中,数据库是公司的核心业务;数据计算、数据存储是数据库核心业务的重要补充与支撑,是保障数据库读写、运算、管理、存储的关键产品和技术。
Vastbase G100:基于 openGauss 内核研发的企业级关系型数据库。Vastbase G100 除了具有 openGauss 极致的性能以外,还在原有功能基础上增加了大量 Oracle、MySQL 与PostgreSQL 的兼容特性,提供了极佳的业务连续性保障,并遵循 EAL4+标准进行了大幅度的安全增强,同时整合 GIS 空间组件等一系列专业应用领域的企业级功能。Vastbase E100:基于开源技术打造的通用型 HTAP 数据库管理系统。产品的高性能内核,能够很好地支持高压力的交易和大数据量的分析应用,甚至在混合负载场景也能应付自如。同时,搭载的多模引擎让其在空间地理、工业自动化、社交分析、环保监测、人工智能、流计算等新兴领域也能发挥巨大贡献。
(3)人大金仓
人大金仓诞生于 1999 年,是中国电子科技集团(CETC)的成员企业,曾先后承担国家“863”、国家重点研发计划、“核高基”等重大课题研究。公司具备国内领先的数据库产品、服务及解决方案体系,广泛服务于电子政务、国防军工、能源、金融、电信等60 余个重点行业和关键领域,目前已覆盖全国近 3000 个县市,完成装机部署近 100 万套。
KingbaseES:一款面向大规模并发交易处理的企业级关系型数据库,是公司的核心产品。该产品支持严格的 ACID 特性、结合多核架构的极致性能、行业最高的安全标准,以及完备的高可用方案,并提供可覆盖迁移、开发及运维管理全使用周期的智能便捷工具。KingbaseAnalyticsDB:一款采用 shared-nothing 分布式架构的 MPP 数据库产品。产品应大数据时代海量数据分析处理的需求,采用 shared-nothing 分布式架构,具有高性能,高扩展性能力,主要适用于数据仓库、决策支持、高级分析等分析类应用场景。KSOne:一款面向交易型业务、 实时分析、时间序列等场景的 HTAP 分布式数据库,可为海量数据、海量并发用户、高负载压力、高连续性要求的业务系统提供强有力支撑。
(4)创意信息
创意信息诞生于 1996 年,是国内领先的数字化转型服务提供商,现已形成数据采集汇聚、数据处理、数据挖掘分析及数据应用的大数据全栈核心能力,主营业务涵盖数据库、大数据产品及解决方案、5G、物联网、技术开发及服务。历经二十余年耕耘,公司成功服务于政府、能源、通信、交通、金融等行业超过 600 个大型企业级用户。
创意信息数据库业务的运营主体为旗下控股公司万里数据库,主要产品包括 GreatDB 分布式数据库、GreatDB 集中式数据库、云数据库平台以及目录服务系统等。GreatDB 分布式数据库:一款原生分布式关系型数据库软件,具有动态扩展、数据强一致、集群高可用等特性。采用 shared-nothing 架构,基于数据冗余与副本管理确保数据库稳定可靠,基于数据 sharding 与 mpp 技术实现高性能,并具备动态扩展数据节点能力,充分满足业务需要。GreatDB 集中式数据库:一款自主研发的集中式数据库产品,基于数据冗余与副本管理确保数据库系统的稳定可靠无单点,同时提供完备的事务支持,能适用于要求苛刻的在线事务处理(OLTP)应用场景。
5、国内中间件产业公司
(1)东方通
东方通的发展历史最早可追溯至 1992 年,创始业务是为企业级用户提供基础中间件产品及相关技术服务。2014 年上市以来,一方面继续巩固在国产中间件行业的领先地位,另一方面通过新设投资、收购等手段,陆续拓展了信息安全、网络安全、数据安全、工业互联网安全、智慧应急等产品及解决方案。目前,公司主要拥有基础软件中间件、网信安全、智慧应急、数字化转型四大业务线。
中间件产品包括应用服务器 TongWeb、消息中间件 TongLINK/Q、交易中间件 TongEASY、应用交付平台 TongADC、分布式数据缓存中间件 TongRDS等,其中应用服务器 TongWeb 是公司的王牌产品。应用服务器 TongWeb:为企业级应用提供更可靠,更稳定的基础支撑环境,支持 JavaEE5、Java EE6、JavaEE7、JavaEE8 规范,提供从开发到生产的整个应用生命周期和多种典型的应用框架,广泛应用于电信、金融、交通、能源、电子政务及其他行业的企业级应用运行支撑。凭借稳定可靠的性能,TongWeb 现已积累中国移动、中国人民银行以及中国邮储银行等多项经典案例,并成功获得鲲鹏 Validated 认证。
(2)宝兰德
宝兰德诞生于 2008 年,主要从事基础设施类、智能运维类相关软件产品的研发、推广及为客户提供专业化运维技术服务。当前,公司的产品已经覆盖到了基础软件领域的中间件、容器 PaaS 平台、智能运维和大数据等多个方向。
中间件产品包括应用服务器 BES AppServer、交易中间件 BES VBroker、消息中间件 BES MQ、企业服务总线 BES ESB 等,其中应用服务器 BESAppServer 的收入贡献最大。应用服务器 BES AppServer:一款遵循 JavaEE 标准规范的 WEB 应用服务器软件,提供高可用的集群架构,实例之间无缝连接、协同工作,保证部署到集群的关键应用具备良好的性能和稳定性。同时,公司也积极构建国产生态圈,与深信服、蓝凌以及华为鲲鹏等厂商进行了产品兼容互认,现已积累中国移动、北京公积金管理中心等客户案例。
6、国内办公软件产业公司
金山办公
1989 年创始人求伯君带领团队开发出WPS1.0,正式拉开金山办公的发展帷幕。发展至今,公司主要产品包括 WPS Office办公软件、金山文档等办公能力产品矩阵以及金山数字办公平台解决方案、金山词霸等,主要服务包括基于公司产品为客户提供涉及日常办公和文档相关的增值功能、互联网广告推广等。
客户覆盖广:公司产品及服务在政府、金融、能源、航空等多个重要领域得到广泛应用。截至 2020 年末,现已服务 62 个国务院部委,33 个省级政府,同时覆盖 400多个市县级政府和央企市场,全国 153 家中大型银行已服务 133 家客户。技术领先:历经 30 余年耕耘,公司现已积累多项核心技术,具体包括多平台操作系统适配技术、面向多平台第三方应用的统一跨进程对象模型、WPS 新内核引擎技术、文档加密和权限管控技术、基于云端的移动共享技术、快速缓存和全平台推送技术等,整体技术水平在中国办公软件行业领先。生态完善:截至 2021 年末,公司已累计和 300 余家国内办公生态伙伴完成产品适配,与龙芯、飞腾、鲲鹏、统信、麒麟、长城等基础厂商紧密合作,产品适配涵盖协同办公、输入法、邮件、语音识别等多个领域,形成完整的解决方案。
7、其他相关公司梳理

五、市场现状及展望
1、党政领域
党政信创落地实践率最高。根据 IDC 数据,2020-2021 年党政信创中服务器采购量约为 PC 采购量的 1/20。截至 2021 年底,党政公文系统采购的信创 PC 总量已达 400 万台,信创在党政领域的不同程度落地实践率已经达到 57.01%。2022 年,随着信创产业发展持续深化,党政信创将进入常态化采购阶段,服务器采购量将显著增长,并推动与服务器相关的中间件、数据库、操作系统、上层业务系统及云平台的需求成倍提升。
政策陆续出台推动信创产业高质量发展。2013 年底,中央办公厅等部门启动“党政电子公文系统”升级试点,正式拉开党政信创发展序幕;2021 年 9 月,《关键信息基础设施安全保护条例》正式生效,明确将八大行业界定为关键信息基础设施落地领域;2022 年 1 月,发改委印发《“十四五”推进国家政务信息化规划》,明确到 2025 年国家电子政务网基本实现政务信息化的安全可靠应用;2022 年 1月,国务院印发《十四五数字经济发展规划》,提出要补齐关键技术短板,集中突破高端芯片、操作系统、工业软件等领域。
各地信创园区建设全面推进。根据零壹智库统计,截至 2022 年上半年,全国 15个省级行政区已建设或准备建设信创园区,占省级行政区比例 44%。其中,北京、山西、广东以 3 个信创园区并列第一;2020 年 11 月,北京国家网络安全产业园区(通州园)正式开园,标志着国家网络安全产业园形成三园协同、多点联动、辐射全国发展格局;山西长治的龙芯信创产业园,以龙芯 CPU 为核心,引入联想开天、神州数码等 10 余家企业,形成从芯片、硬盘、主板生产、整机制造完整信创产业链。广东珠海的高新区信创产业园,以金山办公、远光软件、奇安信等企业为龙头,发展势头良好。
2、金融领域
金融信创已进入全面推广阶段。2019 年 10 月,金融信创获得试点批复,央行等六部委联合印发《关于开展金融科技应用试点工作的通知》;2020 年,金融信创进行首批推广,覆盖几十家头部银行、保险、证券等机构,要求信创基础软硬件采购额占其 IT 外采的 5-8%;2021 年,第二批拓展新增百余家推广金融机构,信创在 IT 外采占比要求提高至 10-15%;2022 年计划扩容至全行业 5000 余家金融机构,进入全面推广阶段,信创在 IT 外采占比有望提高至 15-25%。
银行、证券、保险等领域加大金融信创项目采购力度。在银行领域,2021 年有 6家银行金融科技投入超过 100 亿元。其中,工商银行金融科技投入最高,达 259.87亿元;其次是建设银行科技投入 235.76 亿元;农业银行信息科技资金投入 205.32亿元。工商银行率先开展基于“一云多芯”技术架构的信创云转型工作,截至 2022年已经取得阶段性重要成果,云内信创芯片服务器超过 5000 台,已供应超 20600个信创容器。在证券领域,受益注册制、并板等政策红利,证券公司信创建设加速。保险领域尚处于信创萌芽阶段,发展迅速,中国人保、中国人寿等代表性保险公司逐步加快数字化转型。2022 年 6 月,中国人寿和麒麟信安达成战略合作,有利于树立金融云服务领域的高端标杆,具有示范和辐射效应。
3、运营商领域
运营商已开启电信领域国产化全面布局。2020 年,三大运营商率先拉开行业信创大幕,启动 200 亿集采订单,采购国产服务器 92353 台;运营商国产 CPU 服务器占比超过整体招标 20%,其中,中国联通占比最大,超过 30%以上;2021 年,运营商在加大对国产 CPU 服务器采购的同时,开启电信领域国产化全面布局,在全国各地陆续建立“信创实验室”。从招标项目数量来看,2020 年的全国电信总信创招标项目为 24 件,该数据于 2021 年达到了 59 件,同比增长 145.83%。
电信、联通、移动是运营商信创主力军。中国电信 2022-2023 年服务器集中采购项目开标,本次集采是迄今为止国内三大运营商最大规模服务器集采项目之一,总金额达 131 亿元,招标规模达到 20 万台;联通公司于 2020 年率先建立中国联通信息技术应用创新联合实验室,并在广东、浙江、青海等 7 个省份建立信创攻关分基地;中国移动 2022 年至 2023 年桌面操作系统集采数量超 20 万套,以往的运营商领域信创硬件环节以服务器集采为主,本次 PC 集采规模超出市场预期,运营商信创集采将逐步向 PC 领域进军。
4、其他领域
电力、石油、医疗、教育等领域信创落地工作稳步推进。电力与石油均属能源行业,2021 年全国能源信创相关招标项目共计 49 项。从成交金额和招标项目数量来看,山西省是国内能源信创领先地区,电力信创累计成交金额达 218 亿元,成交项目 34 个;在医疗行业,医疗信创年度招标成交额从 2019 年 401.34 万元增长至 2021 年的 35812.81 万元,期间 CAGR 高达 844.63%;在教育行业,近十年我国教育信创招投标工作成交金额已累计超过1.3亿元,新疆以0.35亿元位列第一。
加速赋能千行百业,信创渗透越来越多行业领域。在交通领域,2021 年四川交投与华为云 IoT 建设西南首个智能网联的车路协同测试场,是国内首例研究西南山区智能网联自动驾驶关键技术的测试场;在能源领域,2022 年,国家能源集团携手华为发布的首个国产化工业操作系统“矿鸿”在神东布尔台煤矿正式应用,实现 100%自主知识产权,标志着我国能源工业互联网迈出国产化关键一步;中国海油积极推动数字化转型工作,推进智能油田建设,新建企业系统全面上云,目前已有 28 座平台实现无人化改造;在教育领域,2022 年,基于采用飞腾 FT-2000/4处理器的长城国产一体机打造的全国首家信创桌面云机房落地武汉职业技术学校;在医疗领域,2021 年陕西中医药大学第二附属医院新老院区基于超融合架构部署雷风医疗智能桌面云系统,覆盖桌面云、企业云盘等多个领域,共计 1500 余台。
5、致力于打造“2+8+N”行业体系,信创行业快速发展
为摆脱信息技术产业链中上游核心技术受制于人的现状,国家明确“数字中国”建设战略,提出“2+8+N”安全可控体系。其中“2”指党、政府两大体系;“8”指关于国计民生的八大行业,包括金融、石油、电力、电信、交通、航空航天、医疗和教育等;“N”则指信创产品全面应用到消费市场,包括物流、汽车、家居等。

信创正向行业端不断推进,逐步建立国产化技术生态。建设前期,信创以政策激励为主要驱动力;随着行业信创推进,国产 IT 产品正不断从“可用”到“好用”过渡。从短期来看,政策推进带来产业不断孵化和格局重塑;从长期来看,行业成熟度和集中度不断提高,从而进一步实现产业升级和技术迭代,不断和国际标准接轨,建立国产化技术生态。



